全球最实用的IT互联网信息网站!
AI人工智能P2P分享&下载搜索网页发布信息网站地图
五个原因导致上海车展车载互联遇冷?
阅读全文2015-04-23
值得借鉴!问题电池的电池管理
阅读全文2015-04-21
汽车动力系统各大厂商解决方案集锦
阅读全文2015-04-20
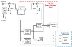
用于汽车摄像机模块的电源和串行器参考设计
群雄逐鹿车联网 无人驾驶渐行渐近
汽车动力系统之微步步进电机驱动器技术性分析
阅读全文2015-04-16
深度解析:LIN控制的汽车照明系统
美国博通:加速车联网落地五项前沿技术
智能汽车演进从车窗升降参考设计开始
汽车车身控制模块驱动器参考设计
智能座舱HMI自动化测试之语音交互专项测
新能源汽车中的电是如何转换的?
CHIPWAYS通过ISO 26262 ASIL D产品认证
车规级CXL SSD固态硬盘解决方案
CPU | 内存 | 硬盘 | 显卡 | 显示器 | 主板 | 电源 | 键鼠 | 网站地图
Copyright © 2025-2035 诺佳网 版权所有 备案号:赣ICP备2025066733号 本站资料均来源互联网收集整理,作品版权归作者所有,如果侵犯了您的版权,请跟我们联系。