时间:2025-03-11 17:24
人气:
作者:admin
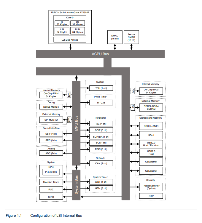
RZ/Five 微处理器包括 RISC-V CPU 内核 (AX45MP Single) 1.0 GHz,16 位 DDR3L/DDR4 接口。此外,这款微处理器还配备有大量接口,如 Gbit-Ether、CAN 和 USB 2.0,因此特别适用于入门级社会基础设施网关控制和工业网关控制等应用。
*附件:配备RISC-V CPU内核和2个千兆以太网接口的通用微处理器RZFive数据手册.pdf
有两种封装可选。 请参考 RZ/Five 概述,以了解每种封装所支持的功能差异。
13 x 13 mm 封装产品型号: R9A07G043F01GBG#BC0
11 x 11 mm 封装产品型号: R9A07G043F00GBG#BC0
RZ/Five 13 x 13 mm 封装还与 RZ/G2UL(类型 1)引脚兼容。



NVIDIA RTX PRO 4500 Blackwell GPU测试分析