RZ/N1D 是一款可扩展且经过验证的基于 ARM® 的微处理器,可用于具有 Cortex®-A7双核和高速、大容量内存接口的各种应用,它实现了最大五个以太网端口和最新的冗余协议,因此特别针对 PLC 和网络交换机等工业网络设备进行了优化。
*附件:具有5个以太网端口和工业网络主设备冗余协议的RZ N1D微处理器数据手册.pdf
特性
- 中央处理器(CPU):双核心 Cortex-A7(主频 500 兆赫兹),Cortex-M3(主频 125 兆赫兹)
- 电压:输入输出(IO)电压为 3 伏特,中央处理器(CPU)电压为 1.15 伏特
- 封装:324 引脚的无引脚细间距球栅阵列封装(LFBGA)(尺寸为 15×15 毫米,引脚间距 0.8 毫米),400 引脚的无引脚细间距球栅阵列封装(LFBGA)(尺寸为 17×17 毫米,引脚间距 0.8 毫米)
- 内存:带纠错码(ECC)的 2 兆字节静态随机存取存储器(SRAM)
- 双倍速率同步动态随机存储器(DDR):支持 DDR2/3
- 以太网端口:最多 5 个
- 独立的千兆以太网媒体访问控制器(GMAC):最多 2 个(符合 IEEE1588 标准)
- 并行冗余协议(PRP)/ 高可用性无缝环网协议(HSR)选件:可选
- 安全选件:可选
- 其他:锁相环(PLL),实时时钟(RTC)
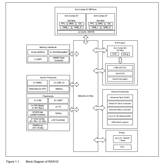
RZ/N1D框图

SoC 框图

产品列表
