时间:2023-08-27 17:19
人气:
作者:admin
我一直认为射频工程师的最高进阶,是DPD,因为结合了算法处理,一下子就拉开了与普通射频工程师的差距。
今天就来认识一下DPD,看看它到底有多神秘,贵在哪.
DPD
1.DPD原理
DPD预失真就是人为地加入一个特性与包括功放在内的系统非线性失真恰好相反的系统,进行互相补偿,不存在稳定性问题,并有较大的频带宽度。

功放的特点
功放在宽带信号下,有记忆效应(我们看到的左右不对称)


功放模型的建立
基于以上两点,然后就是建立预失真模型,看了很多论文,发现大家用的都是记忆多项式模型

公式很复杂吧
不用记住它,只需要知道它是一个和上一次计算结果有关的公式就可以。
然后KQ是线性阶数,和记忆深度。
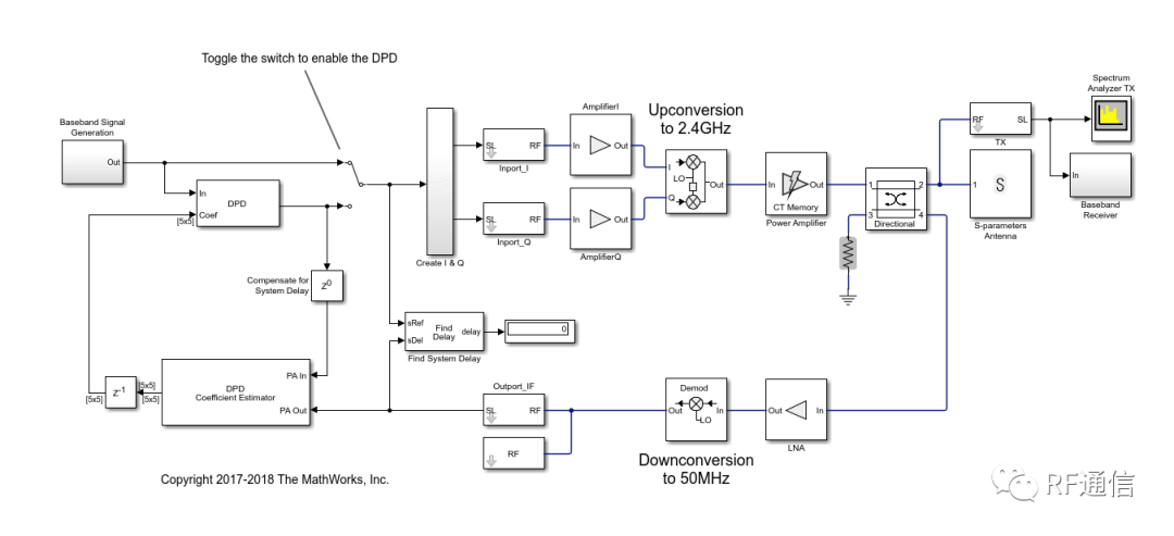
现在来看一看DPD仿真模型



DPD到底是怎么实现运行的?
反推了一下模型的建立过程。
首先做DPD需要知道功放的输入输出数据(以实测数据为准,一般取五次到七次互调)。
然后根据数据选择训练深度和模型。(看资料,这里可以根据经验调整)
把模型数据输入到DPD模型里,将DPD模型数据送到修正模型里继续修正,再与DPD模型迭代。
把迭代出PA模型的系数矩阵导出,RF导入并使用该系数矩阵进行系统级模拟。
DPD做好了。
总结,DPD算法处理过程看似很难,其实就是功放模型的导入和矩阵的迭代运算。矩阵的迭代算法基本都采用相同的算法(根据算力和存储空间评估选择),可能最难实现的过程是代码移植和实现吧。(反馈射频通道的硬件电路也很重要)

审核编辑:刘清
NVIDIA RTX PRO 4500 Blackwell GPU测试分析