时间:2023-08-12 15:04
人气:
作者:admin
硬件工程师在项目电路设计过程中,可能会遇到一个电流检测或测量的问题;如电动工具产品中需要检测电机的运转电流,防止因电机堵转电流过大而损坏电机;此时研发工程师需要通过设计一个电路以实现某个电流的测量,达到电路保护作用;针对电流测量的电路方案,如何利用采样电阻的电路设计实现;
采样电阻:
采样电阻是指低阻值的电阻,如0.033Ω,也即33mΩ;通常包含普通厚膜电阻以及合金电阻两类;按照芯片哥的多年电子研发工作经验,采样电阻一般优选选用合金电阻,因为合金电阻相同封装条件下功率大,而且寿命长可靠性高;需要特别注意的设计要素是采用电阻的精度,一般至少要求1%,高要求则选用5%与1‰;
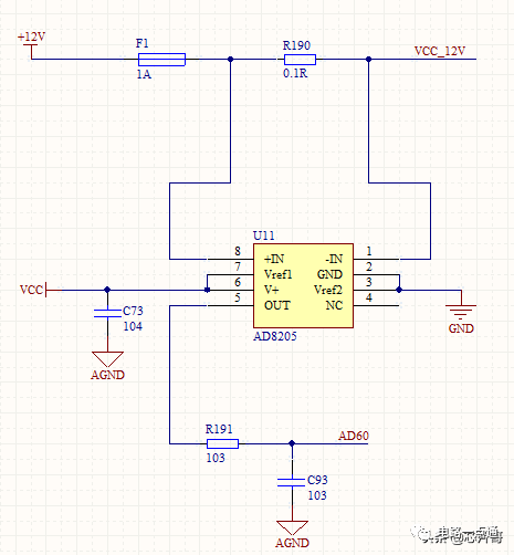
电流测量原理图:

电流测量原理图
这是芯片哥在一个项目中设计的一个电流测量电路图,主要使用AD8205仪表运放芯片作为核心器件,通过测量采用电阻R190两端的电压,即可实现测量流过12V电源的电流I=U/R;具体电路的工作原理解析如下:
1.AD8205芯片:

这是AD8205芯片规格书介绍的一个芯片内部参考图,其中芯片的电压放大倍数为Gain=50V/V,也即采样电阻两端的电压为0.024V,则AD8205芯片的电压输出为0.024*50=1.2V;
2.ADC采集:
将AD8205芯片的OUT引脚直接通过R191电阻连接单片机的ADC采集引脚,采集到的电压经过单片机的处理即可计算出流过采样电阻的电压,也就实现了电流的测量功能;

这就是采样电阻的电路设计以及电流测量的原理图方案,希望能给小伙伴们在电子研发设计电路的工作中有所启发.
审核编辑:刘清
NVIDIA RTX PRO 4500 Blackwell GPU测试分析