时间:2023-07-28 14:28
人气:
作者:admin
01
知识回顾
前面我们讲过了由R,C,L构成的简单无源滤波器,了解运放基础知识后,我们知道运放在处理信号方面有着更大的优势,这一节我们一起来了解一下由运放构成的滤波器--有源滤波器。
常见的滤波电路有哪些还记得吗?忘记了那现在再回顾一下滤波电路的种类有低通,高通,带通,带阻。如果忘记了它们各自的特性,那看下图再回顾一下。

无源滤波电路的结构简单,易于设计,但它的通带放大倍数及其截止频率都随负载而变化,因而不适用于信号处理要求高的场合。
有源滤波电路的负载不影响滤波特性,因此常用于信号处理要求高的场合。有源滤波电路一般由RC网络和集成运放组成,因而必须在合适的直流电源供电的情况下才能使用,同时还可以进行放大。但电路的组成和设计也较复杂。
下面我们就来认识一下有源滤波电路是怎么样的。
02
有源低通滤波电路
先看看它的电路构成,对比无源滤波器是不是就是再无源滤波器的基础上添加了一个运放(当然,实际运用时也可能是多阶点入级联而成的),工程中我们使用时往往都是采用多阶滤波,在一定条件下多阶滤波电路性能会更好,它的优势最前面介绍无源滤波器的视频中演示过,没注意到的朋友可以回头再看一下。

与无源滤波电路一样,我们可以计算出它的截止频率,又由运放基础“虚短”,“虚断”知识,我们可以计算出在截止频率前电路的增益。传递函数如果看不懂先不要纠结,这里就先简单知道它就是输入输出信号的关系式。这个还是最简单的,多级级联就更复杂了,容易把人看懵,我们的工作不是要死记硬背这些公式,而是学会具体问题具体分析,后面我还会专门介绍一些设计滤波电路的工具,也会用到一些常用的滤波器模型以供我们选择,所以我们具体应用时先根据需求分析需要什么功能的电路,再用工具设计获得初步的参数,然后再实际电路上测试结果,最后修正得到符合功能要求的稳定的参数。所以还是希望你看了之后不要谈“图”色变,但对于要专研的朋友就必须要多看看课本或查找资料学习了。我在这里也不例举多阶电路了。

一阶有源低通滤波电路




二阶有源低通滤波电路
03
有源高通滤波电路
高通电路和低通电路分析方法类似,再加上前面无源滤波电路的基础我们理解起来就更加容易一些了,先来看一下它是结构。

高通,低通电路对比

这些公式看着是不是头大,解决办法其一看教材资料分析,其二先不管具体公式推算过程,知道有这回事,实际应用电路不需要你写公式,两种方法二选一。
04
有源带通滤波电路
和无源低通滤波器的由来一样,有源低通滤波器也是低通串联高通得来,先看图能了解一个大概结构,具体内容就不多介绍了,使用时结合高通,低通电路变化调整,具体问题具体分析。

05
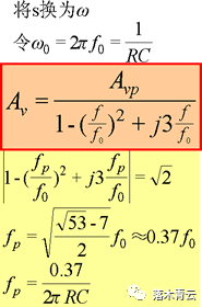
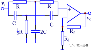
有源带阻滤波电路
与有源带通滤波电路相仿,这是由低通并联高通电路得到的,看图片是不是又看到了熟悉的双T电路了?
因为带通,带阻电路是由高通低通组合而来,高通,低通电路都有非常多的应用形式了,再组合就更多了,不好统一分析,所以这里就都没做过多介绍。

NVIDIA RTX PRO 4500 Blackwell GPU测试分析