时间:2023-07-19 14:28
人气:
作者:admin
介绍
模数转换器(ADC)将模拟电压转换为数字(用于计算机,如微控制器)。ADC具有特定的分辨率,以及正基准电压和负基准电压。例如,10位ADC将输入电压转换为0-1023之间的数字(1023是可以用10位表示的最大数字)。
如果负基准电压为0V,正基准电压为5V,则ADC结果为0表示0V,ADC结果为1023表示5V。ADC结果为511意味着2.5V,依此类推。每个数值步长(分辨率)相当于大约4.9mV (5V/1024)。

存在许多不同类型的ADC,在本文中,我们将研究逐次逼近[寄存器]或SAR ADC。SAR ADC是微控制器中最常见的类型,可为典型分辨率提供良好(相对较快)的转换时间(低延迟)。
SAR ADC组成
(1)采样保持电路
(2)DAC(数字模拟转换器)
(3)比较器
(驱动DAC的逐次逼近寄存器本身可以被看作是第四个组成部分)

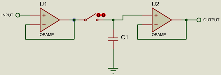
采样保持电路采集输入电压的样本,然后在转换完成时将其存储(保持恒定和稳定)。从概念上讲,这只是一个开关和一个电容器;开关闭合,将电容充电至输入电压,然后再次开路,让电容保持采样电压。

实际上,一些缓冲运算放大器(参见我们的运算放大器文章)用于防止电压失真。

开关通过一个晶体管实现。
然后使用DAC和比较器执行二分搜索算法以近似输入值。
二分搜索算法
SAR ADC二分搜索的工作方式相同,使用DAC生成要搜索的数字集,并使用比较器将输入值与当前搜索位置进行比较。
假设我们有一个4位ADC,分辨率为16步(值0-15),正基准电压为+5V(负基准电压为0V),输入电压为3.6V。
我们从逐次逼近寄存器中的二进制值1000开始,也就是十进制的8(刚刚超过一半)。

DAC的输出电压是2.67V(8/15 x 5V)。比较器检查并发现3.6V的输入电压>2.67V,所以我们将第3位保留为1,并继续到第2位,现在我们也将其设置为1(当我们移动到下一个位时,我们总是将其设置为1)。

现在DAC的输出是4V,所以比较器检查并看到3.6V的输入<4V,所以我们把位2设置为0,并移到位1,也设置为1。

现在DAC的输出是3.33V,所以比较器检查并看到3.6V的输入>3.3V,所以我们将位1保留为1,并转到位0,也将其设置为1。

DAC的输出现在是3.67V,所以比较器检查并看到3.6V的输入<3.67V,所以我们把位0设置为0,现在转换完成。

4位ADC上的3.6V输入、正基准电压为+5V(负基准电压为0V)转换为二进制值1010(十进制10)。
换一种方式展示,这个过程如下所示:

下面是另一个例子,输入电压为1.10V:

请注意,二分搜索算法始终需要固定数量的步骤才能完成,这意味着运行转换始终需要相同的时间。
总结
SAR ADC是一种流行的模数转换器类型,对于典型分辨率具有相对较快的转换时间。由于这些ADC使用的二进制搜索算法始终采用固定的步数,因此转换时间是可预测的。
*本文章版权归英国LABCENTER公司所有,由广州风标电子提供翻译,原文链接如下:*https://www.labcenter.com/blog/sim-sar-adc/
NVIDIA RTX PRO 4500 Blackwell GPU测试分析