时间:2023-07-13 10:23
人气:
作者:admin
本节主要讲述UC3825A芯片建模,详细资料参考数据手册。前一节已讲述振荡器与前沿消隐电路,本节完成整个芯片的建模工作,通过建模过程可以更加熟悉仿真软件的使用方法。
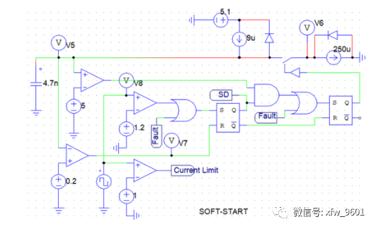
⑵ Soft-Start
内部软起动逻辑如图2所示。

图2 内部软起动逻辑
初始状态,假设Pin8电压为0,Restart Delay比较器输出“高电平”,Fault Latch的Q’端输出“高电平”,延时SR锁存器Q输出“复位”。
软起动过程:内部9uA恒流源为Pin8外接电容充电,当电容两端电压大于5V时,比较器输出“高电平”,此时若pin9电压小于1.2V,过流比较器输出 “低电平”,Fault Latch的Q输出“复位”,Q’输出“置位”,延时SR锁存器Q输出“复位”,Pin8电压保持在5V,软起动过程结束。
若Pin9电压大于1.2V,过流比较器输出“高电平”,Fault Latch的Q端输出“置位”,软起动比较输出高电平,重启延时SR锁存器Q端输出“高电平”,Pin8外接电容通过250uA恒流源放电,当电容两端电压小于0.2V时,放电完毕,进入下一次重启。仿真模型如图3所示。

图3 软起动逻辑建模
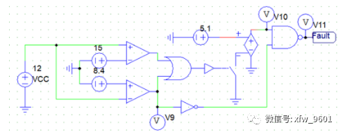
⑶ 内部供电
内部供电如图4所示。Pin15和Pin10是芯片供电引脚,Pin15内接电压滞回比较器,电压上升时,大于9.2V/16V,芯片正常工作,电压下降时,小于8.4V/10V,芯片停止工作。内部产生5.1V偏置电压为芯片内部供电,当内部电压小于4V时,比较器输出“低电平”,经过与非门后输出“高电平”,若欠压时,同样输出“高电平”,芯片停止工作。仿真模型如图5所示

图4 内部供电

图5 内部供电与保护建模
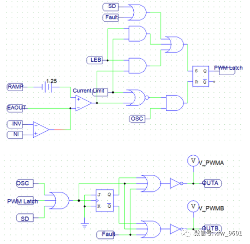
其余部分按照芯片内部逻辑进行建模,内部逻辑如图6所示。模型如图7所示。

图6 PWM生成逻辑

图7 PWM产生建模
NVIDIA RTX PRO 4500 Blackwell GPU测试分析