时间:2023-06-16 11:35
人气:
作者:admin
NCD(V)5700x 是大电流单通道栅极驱动器,内置电流隔离功能,用于在高功率应用中实现高系统效率和可靠性。上篇中我们介绍了NCD(V)5700x的输入(IN)和输出(OUT)信号、输入偏置电源(VDD1)、输出正负偏置电源(VDD2和VEE2)、功耗(PD)和结温(TJ)、欠压闭锁(UVLO)和就绪(RDY)和去饱和(DESAT)保护和软关断(STO)这六个部分的参数、功能和设计技巧。
这篇文章我们将重点关注NCD(V)5700x的考虑使用外部BJT缓冲器实现软关断(STO)、用于偏置电源的齐纳分离式稳压器、栅极驱动电路中的箝位二极管、布局布线考虑等内容。

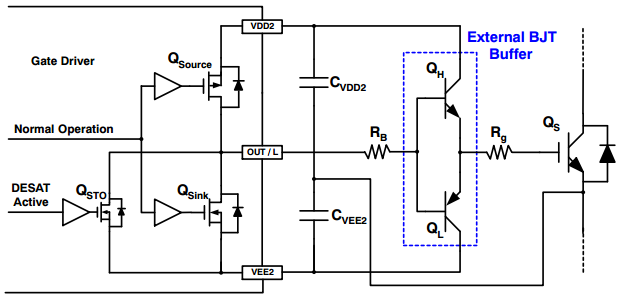
外部 BJT 缓冲器可提升驱动电流,因而广泛用于驱动具有较大栅极电荷的较高电流功率半导体器件。为了从缓冲器获得更高的驱动电流,BJT 须具有很高的直流增益。此外,通过使用低值基极电阻 (RB) 来为缓冲器提供高基极电流。典型应用电路如图 28 所示,其中包括内部功率开关和 STO 开关。虽然较低基极电阻值有助于实现更高的驱动电流,但它仍必须足够高,以限制去饱和情况下的基极电流。由于这种折衷,软关断可能无法在短路情况下充分抑制过压尖峰。图 29 显示了正常工作情况下以及 DESAT 激活时软关断情况下的电流路径。

图 28:外部 BJT 缓冲器的典型应用电路

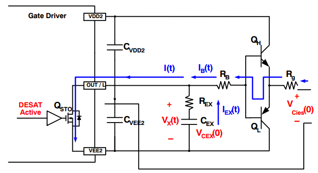
图 29:正常工作和 DESAT 激活情况下的灌电流路径
为了降低基极电流,额外的 RC 网络可以在基极电阻和 OUT/L 节点之间产生电压。此额外电压节点可以降低 DESAT 情况下的基极电流,并防止 PNP BJT (QL) 进入硬饱和状态,允许其缓慢导通。额外 RC 网络的原理图如图 30 所示。电压和电流的近似方程如下所示。

(公式7)

(公式8)
同时
REX<< RB 和 RSTO
RSTO= 内部 STO MOSFET 导通电阻
200Ω
VCies(0) ≈ Vx(t) ≈ VDD2
考虑 BJT 在有源模式区域工作。

图 30:外部 BJT 缓冲器的典型应用电路
REX 根据栅极驱动器 IC 中拉电流/灌电流 MOSFET 的电流应力而得到。它需要折衷考虑电流应力和 Vx(t)。通常,REX 值应小于 RB 或等于RB。CEX 值根据 REX 的功耗而得到,它仍须具有足够的时间常数以让 Vx(t) 缓慢衰减。如果 CEX 较高,软关断 (STO) 将更容易实现。一般而言, REX 将是固定值,而 CEX 可调,以使 IGBT 在短路情况下软关断。
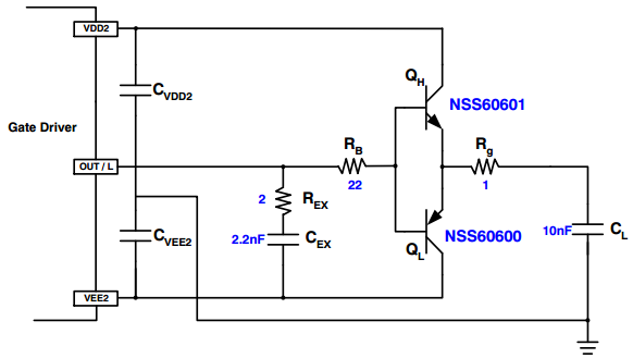
具有额外 RC 网络(REX 和 CEX)的外部 BJT 缓冲器的示例电路如图 31 所示。比较波形如图 32(无 RC 网络)和图 33(有 RC 网络)所示。这些 RC 波形表明,在 DESAT 情况下,RC 网络具有在 IGBT 栅极产生软关断波形的效果。RC 网络的设计应确保正常运行时不会影响驱动。图 34 和图 35 显示,使用选择的 REX 和 CEX 值时,RC 网络不影响导通上升时间;图 36 和图 37 显示关断下降时间的结果也一样。

图 31:外部 BJT 缓冲器的典型应用电路

图 32:DESAT 激活时无 RC 网络情况下的输出和负载电压波形

图 33:DESAT 激活时有 RC 网络情况下的输出和负载电压波形

图 34:导通时无 RC 网络情况下的输出和负载电压波形

图 35:导通时有 RC 网络情况下的输出和负载电压波形

图 36:关断时无 RC 网络情况下的输出和负载电压波形

图 37:关断时有 RC 网络情况下的输出和负载电压波形

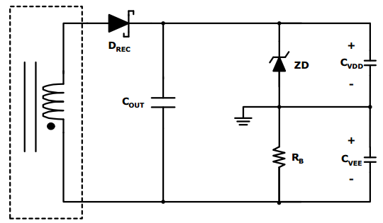
作为偏置栅极驱动器的经济高效方案,齐纳分离式稳压器广泛用于多种应用中,因为它降低了变压器中的绕组并减少了元件。它可以根据驱动器偏置要求(包括负偏置 VEE2)从单极性电压产生正偏置和负偏置电压。
图 38 显示了使用齐纳分离式稳压器的隔离转换器输出的典型原理图。

图 38:齐纳分离式稳压器的典型电路
正偏置为栅极驱动器的 VDD2 供电,负偏置为 VEE2 供电。VDD2 电压被齐纳二极管的齐纳击穿电压箝位,VEE2 电压将是总直流输出电压中的剩余电压。据此,齐纳二极管必须击穿以在所有负载电流范围内维持VDD2的正电压,否则正电压和负电压无法如预期的那样维持,而是上下摆动,导致 UVLO 触发的风险。等效电路如图 39 所示。

图 39:齐纳分离式稳压器的等效电路
NCD(V)5700x 系列在不同输入信号频率和负载电容下的正负偏置电源电流(IDD2 和 IEE2)已显示在图 7 和图 8 中。它可以转换为正负偏置的等效负载电阻 RL(VDD2) 和 RL(VEE2)。为了确保齐纳二极管击穿,偏置电阻须满足下式。
(公式9)
同时
RL(VDD2) = VDD2 的等效负载电阻
RL(VEE2) = VEE2 的等效负载电阻
VDC = VDD2 + VEE2
(公式10)
(公式11)
齐纳二极管的齐纳电压 (VZD) 需要考虑容差随温度的变化。确定偏置电阻 RB 后,应关注最大直流齐纳电流 (IZM)。必须考虑齐纳二极管和 RB 的功耗限制。应考虑器件容差以充分维持 VDD2 > VZD。齐纳二极管的额定功率和偏置电阻可以得知,推荐使用的齐纳二极管如表 4 所示。

表 4:齐纳二极管 (ZD)
注意:齐纳击穿电压是典型值,在室温下定义。

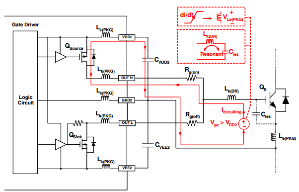
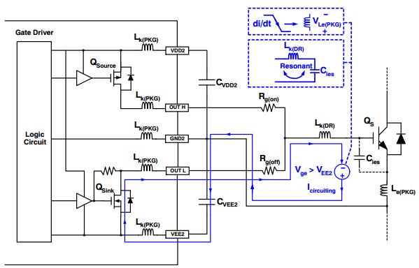
由于布局和器件封装的原因,电源环路和驱动环路中的寄生电感很难避免。驱动环路中的峰值驱动电流越高,或者电源环路中的功率器件电流越高,di/dt 就会越高。此更高 di/dt 会通过寄生电感 (Lk) 产生更高 dv/dt,并且该快速瞬态电压可能高于正偏置 (VDD2) 或低于负偏置 (VEE2),导致高频循环电流进入栅极驱动器。高频循环电流路径如图 40(正 di/dt)和图 41(负 di/dt)所示。建议添加箝位二极管,如图 42 所示。高频循环电流可以直接通过偏置电容,而不是进入栅极驱动器。此外,正箝位二极管 (DC(VDD2)) 可以维持 IGBT 栅极电压等于偏置电压,以防止栅极电压上升以及在短路情况下产生更高的峰值短路电流。

图 40:正 di/dt 中的循环电流路径

图 41:负 di/dt 中的循环电流路径

图 42:负 di/dt 中的循环电流路径
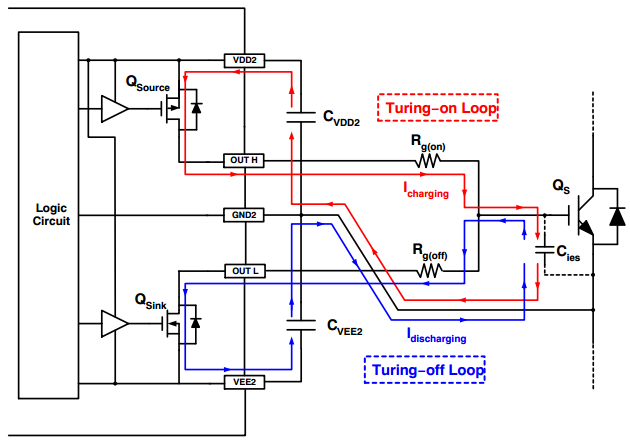
十 布线布局考虑为了获得良好的抗扰度并实现稳定工作,使用栅极驱动器的应用必须考虑布局和布线。导通和关断的驱动电流路径如图 43 所示。此图显示了从栅极驱动器到功率器件的主要驱动环路。驱动环路应尽可能小并且阻抗较低,以减小环路的杂散电感。此高驱动电流路径仅经由偏置电容和内部 MOSFET 到达 IGBT 栅极。偏置电容须尽可能靠近栅极驱动器的 VDD2 和 VEE2 引脚引线。返回路径有一个低阻抗走线或平面以连接 IGBT 的发射极。
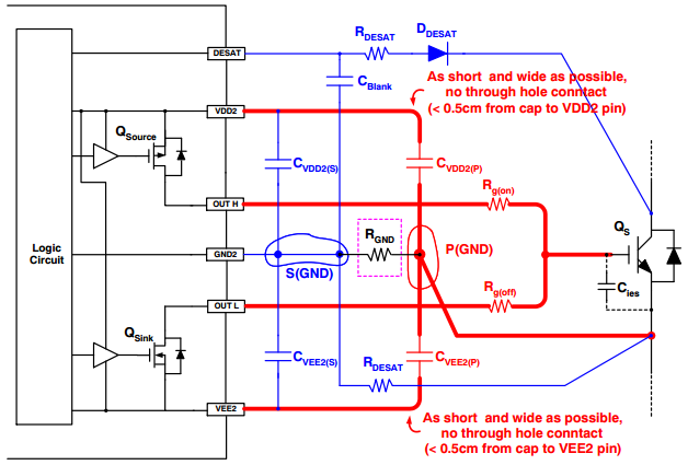
考虑到高质量去饱和检测,防止高 dV/dt 和 dI/dt 引起的串扰噪声在大功率应用中非常重要。去饱和检测环路和驱动环路应分开,以避免串扰噪声进入。在图 44 所示的原理图中,接地电阻 RGND 将信号偏置电容 CVDD2(S)、CVEE2(S) 与驱动偏置电容 CVDD2(P)、CVEE2(P)分开。对于去饱和保护而言,从 IGBT 集电极到发射极的该单独检测走线具有良好的抗扰度。信号电容 CVDD2(S) 和 CVEE2(S) 的建议值为至少 1.0 μF,驱动电容 CVDD2(P) 和 CVEE2(P) 的建议值至少为 10 μF,接地电阻 RGND的建议值为 4.7 Ω 以上。推荐布局布线概念如图 45(无 BJT 缓冲器)和图 46(有 BJT 缓冲器)所示。

图 43:导通和关断的驱动电流路径

图 44:信号和驱动环路分离原理图

图 45:布局布线概念(无 BJT 缓冲器)

图 46:布局布线概念(有 BJT 缓冲器)
这两篇应用笔记中中我们介绍了NCD(V)5700x 在系统应用中以下部分的参数、功能和设计技巧:
▲NCD(V)5700x的输入(IN)和输出(OUT)信号
▲输入偏置电源(VDD1)
▲输出正负偏置电源(VDD2和VEE2)
▲功耗(PD)和结温(TJ)
▲欠压闭锁(UVLO)和就绪(RDY)
▲去饱和(DESAT)保护和软关断(STO)
▲考虑使用外部BJT缓冲器实现软关断(STO)
▲用于偏置电源的齐纳分离式稳压器
▲栅极驱动电路中的箝位二极管
▲布局布线考虑
NVIDIA RTX PRO 4500 Blackwell GPU测试分析