全球最实用的IT互联网站!
人工智能P2P分享搜索全网发布信息网站地图标签大全
STM32 RTC实时时钟(二)
阅读全文2023-07-22
STM32 RTC实时时钟(一)
PM2.0组件爬坑记录
STM32—串口输出字符串的几种方法
DPU这份“洪荒之力”发展的如何呢?
飞速发展的HBM仍面临着一些挑战
RK3568适配RK628 RGB to HDMI技术方案
台积电的困境预示着全球芯片市场依旧被阴影笼
浅析STM32 Systick查询定时的处理过程
阅读全文2023-07-21
串口如何接收数据 STM32串口接收数据
数十年技术积淀,高通跃龙产品组合直击
英伟达官宣H20恢复中国供应,新款GPU震撼
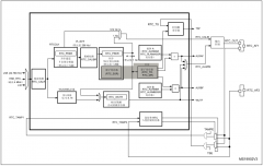
RZ/A3M 1 GHz微处理器(MPU)数据手册和产品
Nordic 收购 Neuton.AI # Neuton ML 模型解锁 So
CPU | 内存 | 硬盘 | 显卡 | 显示器 | 主板 | 电源 | 键鼠 | 网站地图
Copyright © 2025-2035 诺佳网 版权所有 备案号:赣ICP备2025066733号 本站资料均来源互联网收集整理,作品版权归作者所有,如果侵犯了您的版权,请跟我们联系。