全球最实用的IT互联网站!
人工智能P2P分享搜索全网发布信息网站地图标签大全
条件语句/循环语句simulink的实现方法(一)
阅读全文2023-07-21
写flash意外断电的处理方法
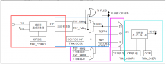
基于STM32芯片三路互补PWM输出的设计实现
龙芯中科芯片库存需三年消化,Arch Linux发行版正
总结一下定时器的几种输出比较模式
如何配置通用定时器外设产生PWM驱动舵机?
驱动WS2812B灯条时显示其他颜色咋办?
ICer这5种bug你是不是经常遇到?
STM32定时器(三)输入捕获
STM32定时器(二)定时器中断
数十年技术积淀,高通跃龙产品组合直击
英伟达官宣H20恢复中国供应,新款GPU震撼
RZ/A3M 1 GHz微处理器(MPU)数据手册和产品
Nordic 收购 Neuton.AI # Neuton ML 模型解锁 So
CPU | 内存 | 硬盘 | 显卡 | 显示器 | 主板 | 电源 | 键鼠 | 网站地图
Copyright © 2025-2035 诺佳网 版权所有 备案号:赣ICP备2025066733号 本站资料均来源互联网收集整理,作品版权归作者所有,如果侵犯了您的版权,请跟我们联系。