阅读全文2022-08-21
阅读全文2022-08-21
阅读全文2022-08-20
阅读全文2022-08-19
阅读全文2022-08-19
阅读全文2022-08-19
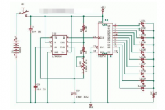
【Z站推荐】EsDA MPC-ZC1 入门(二)—— LED 控制
阅读全文2022-08-19
阅读全文2022-08-18
阅读全文2022-08-18