全球最实用的IT互联网站!
人工智能P2P分享搜索全网发布信息网站地图标签大全
如何使用C2000 mcu 驱动多个 LED 灯串
阅读全文2022-08-16
洲明LED显示屏及解决方案成为巨幕场景的理想选
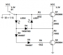
几种常见的LED电路分享
使用51单片机点亮LED
PCB线路板制程中使用水洗锡膏有哪些差异?
阅读全文2022-08-15
奥拓电子斩获香港启德体育场LED显示屏项目
利用微控制器和来自颜色传感器的LED颜色调整设
雷曼光电超高清裸眼3D显示大屏为客户打造定制化
三星显示将与Pearl Abyss合作 开展各类体验式营销
洲明成功入选2021年度中国轻工业科技百强企业榜
阅读全文2022-08-14
显示器低蓝光(ChinaMark)认证
友达光电的Micro LED生产线预计2025年启动量
艾迈斯欧司朗CIOE人气旺 众多新产品亮点
第二代全新升级LED全息屏:无龙骨设计引
CPU | 内存 | 硬盘 | 显卡 | 显示器 | 主板 | 电源 | 键鼠 | 网站地图
Copyright © 2025-2035 诺佳网 版权所有 备案号:赣ICP备2025066733号 本站资料均来源互联网收集整理,作品版权归作者所有,如果侵犯了您的版权,请跟我们联系。