网站首页

人工智能P2P分享搜索全网发布信息网站地图标签大全

当前位置:诺佳网 > 电子/半导体 > 控制/MCU >

【产品应用】ZL6300在加载时间过长系统的巧妙应

时间:2023-04-03 14:59

人气:

作者:admin

标签: 控制系统  单片机 

导读:采用单片机为核心的控制系统常常会受到各种干扰的影响,打乱正常程序的运行,这时就需要我司产品登场了,ZL6300集成了欠压监测复位、手动复位和超时复位等功能。本文将介绍ZL63...

采用单片机为核心的控制系统常常会受到各种干扰的影响,打乱正常程序的运行,这时就需要我司产品登场了,ZL6300集成了欠压监测复位、手动复位和超时复位等功能。本文将介绍ZL6300的巧妙应用!

e8a0cce8-cd4a-11ed-ad0d-dac502259ad0.jpg  低压复位

产品工作过程中,保持电源的稳定尤其重要,电源电压的不稳定会导致一些难以预测的问题,比如说样品测试的时候没有问题,量产时就会出现问题。这样问题排查起来也麻烦,而我司产品ZL6300能时刻精准的监控系统工作电压,无论是电源故障,还是偶发性掉电(tRD>10us),ZL6300都能监控到。


e8b29d88-cd4a-11ed-ad0d-dac502259ad0.jpg 程序”跑飞”复位

针对程序“跑飞”,ZL6300也有很好的应对方案:由微处理器输出的重复喂狗信号作用于ZL6300看门狗的 WDI 引脚。当 WDI 输入在典型 1.7s 内没有从低到高或从高到低的转换时,看门狗定时器功能强制把e8c21e98-cd4a-11ed-ad0d-dac502259ad0.png信号拉低复位。当e8c21e98-cd4a-11ed-ad0d-dac502259ad0.png为高电平复位无效时,看门狗超时计时开始。如果在看门狗超时之前在 WDI 输入引脚上发生电平转换, 看门狗定时器将复位并再次开始进行计时,如此重复,一旦程序“跑飞”,微处理器没有喂狗,ZL6300将产生复位信号使微处理器复位,有效地在程序“跑飞”后系统自动复位,使系统自动回归正常工作。e8e41ce6-cd4a-11ed-ad0d-dac502259ad0.png图1ZL6300常规应用

e8b29d88-cd4a-11ed-ad0d-dac502259ad0.jpg  应用于初始化加载时间长的系统

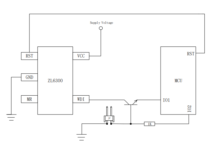
利用ZL6300的WDI引脚确实可以防止系统死机。但有一种特殊情况:就是对于初始化加载时间长的系统,加载时无法喂狗,超过ZL6300看门狗定时器溢出时间,系统就会复位。那么是不是就不能用ZL6300了?答案是否定的,下面我们就来讨论下对于初始化加载时间长的系统的应用示例:e90377c6-cd4a-11ed-ad0d-dac502259ad0.png图2ZL6300应用于加载时间长的系统示例说明:JP短接时,三极管截止,WDI引脚处于高阻态,ZL6300内部自动喂狗,便于烧录调试时,ZL6300不会输出复位信号,顺利完成系统固件烧录。当系统运行时,JP开路,三极管的状态受控于IO2,系统加载时间过长时,在MCU加载系统前就需要将IO2拉低,此时三极管截止,WDI引脚也处于高阻态,IO1不需要喂狗,ZL6300也不会输出复位信号。等系统加载完成后,先把IO2拉高,三极管导通,再用IO1周期性喂狗,系统进入正常运行状态。这样就可以应用于加载时间长的系统了。

温馨提示:以上内容整理于网络,仅供参考,如果对您有帮助,留下您的阅读感言吧!
相关阅读
本类排行
相关标签
本类推荐

CPU | 内存 | 硬盘 | 显卡 | 显示器 | 主板 | 电源 | 键鼠 | 网站地图

Copyright © 2025-2035 诺佳网 版权所有 备案号:赣ICP备2025066733号
本站资料均来源互联网收集整理,作品版权归作者所有,如果侵犯了您的版权,请跟我们联系。

关注微信