DLPC3478 适用于DLP3010LC数字微镜器件的显示和光控
阅读全文2025-03-04
DLPC6401 适用于高亮度便携显示屏的DLP® 数据处理
阅读全文2025-03-04
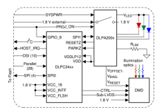
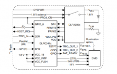
DLPC3433/38 适用于DLP3010 (0.3 720p) DMD的 DLP® 显示
阅读全文2025-03-04
阅读全文2025-03-04
AI MCU# GD32G553 TinyML 轻量级边缘 AI 应用的理想选择
阅读全文2025-03-03
阅读全文2025-03-03
AI MCU# 瑞萨RA8T1搭载 Helium 和 TrustZone 的电机控制
阅读全文2025-03-03
阅读全文2025-03-03
阅读全文2025-03-01
基于GD32E235K8xx MCU的油烟机变频驱动解决方案
阅读全文2025-02-28