时间:2025-01-02 16:38
人气:
作者:admin
RJ45是布线系统中常用的一种信息插座连接器,广泛应用于通信引出端。它由插头(通常称为水晶头)和插座(模块)两部分组成,其中插头设计有8个凹槽和8个触点(8P8C),确保稳定可靠的电气连接。
“RJ”是“Registered Jack”的缩写,意为“注册的插座”,这一术语源自FCC(美国联邦通信委员会)的标准和规章,用于描述公用电信网络中的接口类型。在计算机网络领域,RJ45特指标准的8位模块化接口,是现代以太网连接不可或缺的一部分。
模块化插孔:RJ45插座的核心部件是其模块化插孔,内部采用镀金的触点设计,以确保高质量的电接触和稳定的连接性能。当水晶头插入时,通过物理摩擦进一步增强了接触的稳定性。
锁定机制:RJ45插孔具备整体锁定功能,这意味着一旦插头插入,会形成一个稳固的连接,提供良好的机械强度,防止意外拔出。
接线方式:在RJ45模块中,双绞线通过“U”形槽进行连接,这种设计简化了布线过程,并允许模块轻松安装于面板或其他信息出口装置上,同时保证了连接的安全性和便捷性。
RJ45接口广泛应用于计算机网络、电话系统以及其他需要高速数据传输的场合。它的设计不仅支持高效的电信号传输,还方便用户快速且安全地建立或断开网络连接。

RJ45接口是现代网络通信中最为常见的连接器之一,适用于多种以太网标准。下述以太网标准中,除了光纤接口外,其他类型的接口都采用了类似的引脚分配方案来处理数据的接收与发送。特别是对于使用双绞线的10BASE-T和100BASE-TX标准,它们共享相同的引脚定义,这使得这两种技术之间的互操作性变得简单而直接。而对于光纤接口,则需要特别注意其特有的连接方式和工作原理。以下是几种主要以太网接口的引脚定义及其特点。
接头类型:T型接头
信号传输:使用1、2、3、6号管脚进行接收和发送信号。
接地:4、5、7、8号管脚用于接地。
接头类型:BNC接头
信号传输:通过1、2、3、6号管脚处理接收和发送信号。
接地:4、5、7、8号管脚同样用于接地。
电缆类型:专为细同轴电缆设计。
这两种标准均采用相同的引脚配置,适用于非屏蔽双绞线(UTP),如Cat5或更高级别电缆。
线序:橙白、橙、绿白、蓝、蓝白、绿、棕白、棕。
信号传输:(1)1、2号管脚用于发送数据(TX+ 和 TX-);(2)3、6号管脚用于接收数据(RX+ 和 RX-)。
接地:4、5、7、8号管脚作为未使用的备用或接地端子。
接头类型:SC或ST型光纤接头。
信号传输:尽管传统上提及1、2、3、6号管脚用于信号传输,但实际上光纤接口并不使用金属引脚,而是通过光信号进行数据传输。
注释:对于光纤接口,通常不涉及物理上的“接地”概念,因为光纤是非导电介质。

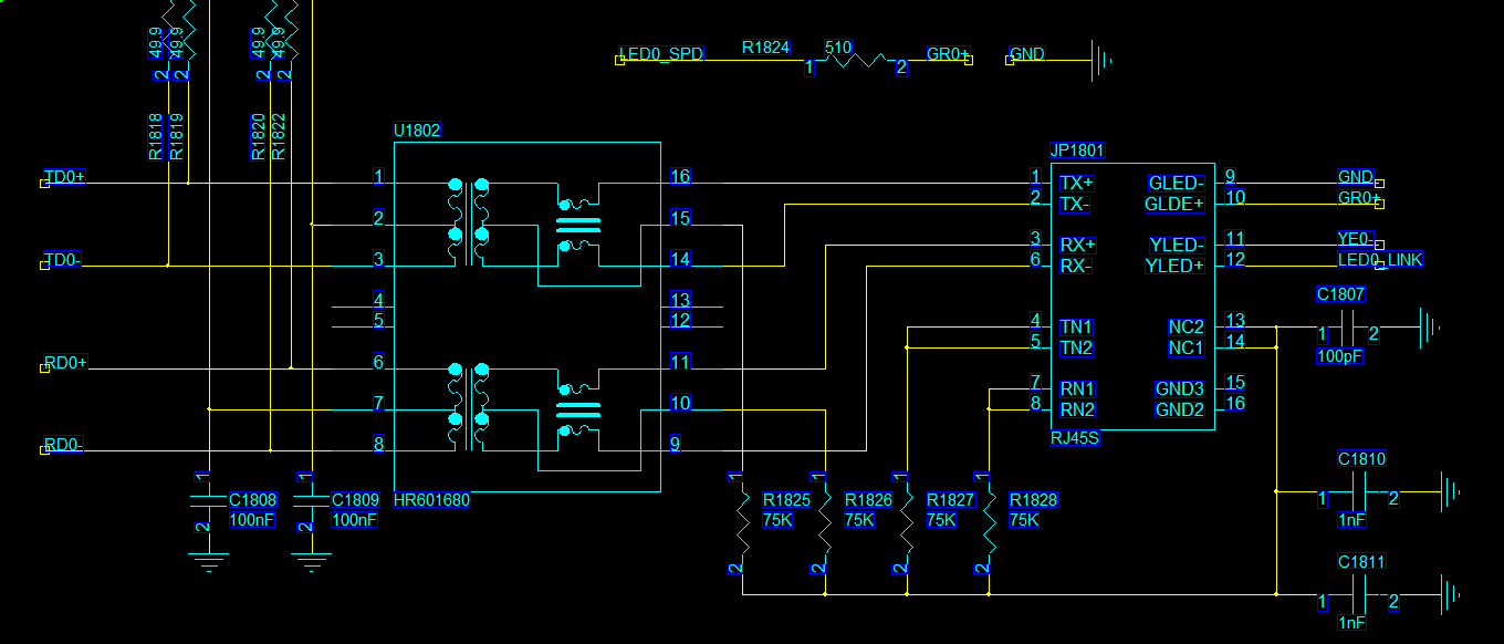
在设计布局布线前需要了解以太网转换芯片和其相关组件的连接方式。以太网转换芯片是一种将数据转换为以太网信号的芯片,通过它可以将数据发送到网络中,也可以将数据从网络中接收过来。在设计中,需要考虑以下几个方面。

芯片与变压器间距:确保以太网转换芯片和变压器之间的距离尽可能短,建议不超过5英寸。如果RJ45接口自带变压器,则应将转换芯片紧邻RJ45放置。
交流端接电阻位置:根据芯片资料的要求进行放置,通常应靠近以太网转换芯片。
差分信号对(TX+/TX- 和 RX+/RX-):(1)尽量走表层,保持两组差分对之间至少4倍线宽的间距;(2)对内的等长约束为5mil,但两组差分对间无需等长匹配。
LED信号(#9~#12管脚):布线宽度需达到10mil以上。
关键信号(#4~#5管脚):布线宽度增加到10~20mil。
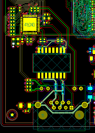
挖空处理:在RJ45接口周围进行挖空处理,减少干扰。
桥接电容:外壳地与DGND之间的桥接电容应靠近外壳地管脚放置,并加粗走线。
地线间距:确保外壳地与GND之间的距离至少为2mm。
多层挖空:变压器下方所有层均需进行挖空处理。
非差分信号布线:除差分信号外,其他信号线宽度应设置为20mil以上。
地网络连接:变压器地网络的回流路径应通过粗线连接。
千兆以太网布线:(1)优先选择最优信号层进行差分对布线;(2)控制过孔数量不超过2个,换层时应在200mil范围内增设回流地过孔。
GMII接口布线:(1)发送和接收部分要分开布线,避免混合布线,两者之间保持3W间距;(2)分别保证发送和接收总线等长,等长范围控制在100mil内。
信号质量保障:(1)在布线过程中尽量减小信号反射和串扰,确保信号完整性;(2)注意阻抗匹配问题,特别是发送和接收总线间的匹配。

为了确保RJ45接口在PCB上的可靠性和制造可行性,设计时应考虑以下几个关键方面。
防氧化保护:采用镀金或镀锡等表面处理工艺,以防止氧化并确保长期稳定的电气接触。
精确匹配:确保RJ45接口的管脚排列与对应的网络模块完全匹配,避免错焊和漏焊。这需要在PCB设计软件中仔细核对管脚编号和位置。
清晰标识:为每个管脚添加标签,明确标注其位置和功能,便于生产和调试过程中的识别。
焊盘尺寸:设计足够大的焊盘,增加金属填充量,以提高焊接质量和焊点的机械强度。大焊盘有助于减少虚焊、冷焊等常见焊接缺陷的发生。
温度影响控制:考虑到焊接过程中产生的高温可能对周边元件造成损害,采取以下措施:(1)优化布线布局:调整布线方向,使敏感元件远离高温区域;(2)散热设计:适当添加散热片或其他散热结构,帮助分散热量;(3)材料选择:使用耐高温材料,确保即使在高温环境下也能保持元件性能稳定。

华秋DFM是一款可制造性检查的工艺软件,对于RJ45接口的PCB可制造性,可以检查引脚的孔径大小、焊盘的大小是否合适,模拟计算阻抗线设计是否合理。可以提前预防RJ45接口的PCB是否存在可制造性问题。欢迎大家下载体验!
华秋DFM软件下载地址(复制到电脑浏览器打开):
https://dfm.elecfans.com/dl/software/hqdfm.zip?from=fsyzlh
关注【华秋DFM】公众号,获取最新可制造性干货合集
审核编辑 黄宇
上一篇:传统线路和埋线路区别