全球最实用的IT互联网站!
人工智能P2P分享搜索全网发布信息网站地图标签大全
一个功能强大的三级9V FM发射器电路
阅读全文2022-07-26
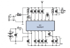
基于TDA7012T构建的迷你FM接收器电路图
无人机反制——无线电干扰的分类
优化 LPWA 设备链路预算的天线实例分析
毫米波技术:迎接信息时代引擎的加速
天线及无线物联网设备设计解决方案
如何在物流跟踪应用中部署最新的RFID进展
无人机反制设备干扰模式分类
低成本易操作!红外热成像、测温,合宙MCU+MLX
通过RF进行无线电力传输的基本设计
QCA9531方案小尺寸无线路由WiFi模块SKW103
常用天线,无源器件有哪些类型(干货分享
如何抓取app数据包 网络抓包原理及实现
谁是5G应用的狮子座?
CPU | 内存 | 硬盘 | 显卡 | 显示器 | 主板 | 电源 | 键鼠 | 网站地图
Copyright © 2025-2035 诺佳网 版权所有 备案号:赣ICP备2025066733号 本站资料均来源互联网收集整理,作品版权归作者所有,如果侵犯了您的版权,请跟我们联系。