全球最实用的IT互联网信息网站!
AI人工智能P2P分享&下载搜索网页发布信息网站地图
高速道路监控:工业路由器助力高速监控远程管
阅读全文2023-08-21
纵行科技ZETag云标签:促进物流数字化转型升级的
无线充电的工作原理讲解
兆越贡献——国家首条车路协同智慧高速
零中频架构痛点之直流偏移
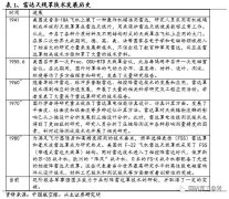
国内外雷达天线罩技术发展历史
基于OMP算法的MIMO-OFDM信道估计
阅读全文2023-08-20
射频中的金属线的作用
导弹制导系统是如何定位目标的?
宽带收发机GC080X可助力客户打造国产5G数字直放站
阅读全文2023-08-19
QCA9531方案小尺寸无线路由WiFi模块SKW103
常用天线,无源器件有哪些类型(干货分享
如何抓取app数据包 网络抓包原理及实现
谁是5G应用的狮子座?
CPU | 内存 | 硬盘 | 显卡 | 显示器 | 主板 | 电源 | 键鼠 | 网站地图
Copyright © 2025-2035 诺佳网 版权所有 备案号:赣ICP备2025066733号 本站资料均来源互联网收集整理,作品版权归作者所有,如果侵犯了您的版权,请跟我们联系。