时间:2025-08-16 09:13
人气:
作者:admin
在系统应用场景中,受限于体积、成本及上电时序等要求,有时仅能采用单一正电源供电。然而,运算放大器、通信接口及传感器驱动等模块的正常运行,往往需要额外配置负电压供电。本文在深入剖析负电压产生机理的基础上,详细阐述了4种负电压电源的产生原理,并探讨其应用场景。
电荷泵
原理是通过开关控制(通常采用MOSFET管)电容的周期性充放电实现电压反转或倍增,工作流程是开关周期内对电容充电至一定输入电压(如+5V),切换电容极性,向输出电容放电将输出端电压反向(如-5V)。
优点是无需电感、电路简单、成本较低(通常只需要外接几个电容)、集成度高(专用IC)及电磁干扰(EMI)较小。缺点是输出电流较小(通常小于等于50mA)、效率较低(约70%左右)及输出纹波较大。
适用于小电流供电,因电荷泵自身带载能力有限,适合为运算放大器等低功耗设备提供稳定负电源及MCU控制通信用途。
代表器件型号:HJ7660电荷泵反转器


电感式DC-DC转换器
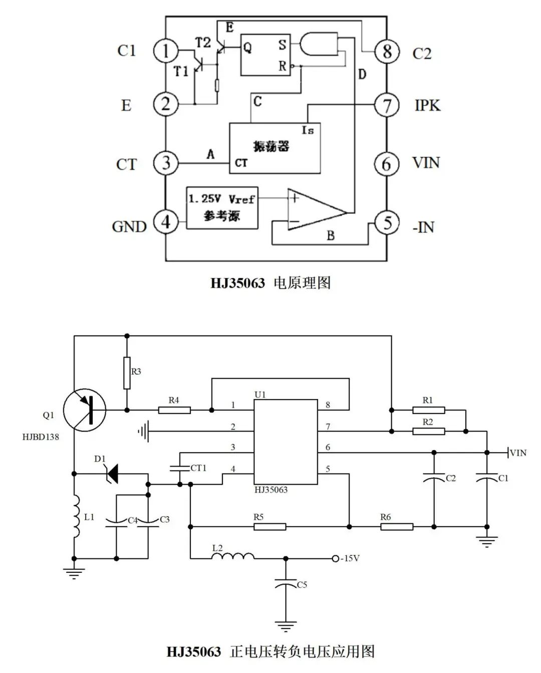
原理是利用电感的储能特性,通过开关(MOSFET管)控制能量传递。工作类型为升降压Buck-Boost型:输入正电压,输出可正可负。工作过程分为开关导通阶段(Ton):开关管闭合,二极管反向截止。电流流过电感L,电感储能,之后输出电容C向负载放电维持负压。开关关断阶段(Toff):开关管断开,电感电流不能变化,产生反向电动势,二极管正偏导通,电感电流通过二极管给输出电容C充电(电流方向从地流向C负极),在电容C上维持负电压。
优点是效率高(约85%左右),输出电流能力大。缺点是需要电感和复杂控制电路(涉及环路补偿)、成本较高、可能产生噪声(EMI干扰)以及输出纹波也较大。
适用于大功率设备(如工业控制系统、通信基站)。
代表器件型号:HJ35063 DC/DC变换控制器


变压器式电源类
原理是通过开关管(如MOSFET管)交替导通和断开,通过变压器实现能量转换,典型结构是推挽(Push-Pull)拓扑结构,通过变压器耦合实现次级绕组反向连接可输出负压。
优点是高效率以及隔离设计可隔离性强。缺点是控制部分电路需复杂设计(如PWM控制器)。适应于隔离型负压输出。
代表器件型号:HJ05DCN05S1W隔离型DC DC电源模块


倍压整流电路
原理是利用二极管和电容组成的倍压电路及整流滤波电路,其内部通过输出端反馈,采用PID调节输出负电压(相对于设定参考点)。并且内置RSET端可通过外接电阻控制输出高压-2000V至-800V。
优点是该模块有输入范围宽、功耗低、响应速度快、输出稳定度高和输出电压可调等特点,可广泛应用于航空、兵器、石油等领域。缺点是带负载能力较弱以及效率低。适应于小电流电路。
代表器件型号:HJ24DCN20 DC DC电源模块


使用注意事项
1.电解电容必须正确连接极性(负极参考更低的电位),否则可能引起爆炸或损坏。
2.若同时存在正负电压,需要确保所有电路的参考地(GND)统一,避免地线环路或意外短路。
3.元器件(如开关管、二极管、电容)的额定电压需覆盖输入电压+输出电压绝对值。例如,输入12V生成-5V时,开关管需承受至少17V的应力。
4.分立二极管(如电荷泵中的快恢复二极管)方向需与电路路径匹配,避免反向击穿。
5.电容布局,采用低ESR陶瓷电容,并尽量靠近器件的VIN、VOUT引脚及接地引脚,以降低寄生效应。
6.电源接地设计至关重要,需承载电源、热噪声以及时钟频率相关的毛刺/反弹噪声。接地路径要确保接地走线阻抗最低,电源分布均匀。 散热优化应预留充足的接地区域以改善散热,避免局部过热对器件产生负影响。
相关产品

上一篇:工业充电器中元器件选型策略
龙腾半导体SGT MOSFET LSGT085R018在智慧农业无