时间:2025-05-23 15:25
人气:
作者:admin
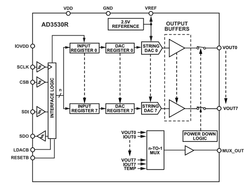
Analog Devices AD3530/AD3530R 8通道、16位数模转换器(DAC)具有软件可编程增益控制功能,2.5V基准电压时的满量程输出范围为2.5V或5V。该器件采用2.7V至5.5V单电源供电,设计时通过了单调性认证。AD3530R还提供一个2.5V、5ppm/°C内部基准,默认禁用。
数据手册:*附件:Analog Devices Inc. AD3530和AD3530R 8通道16位数模转换器数据手册.pdf
ADI AD3530/AD3530R DAC包含集成多路复用器,可监控输出电压、电流和内部裸片温度。该器件结合了上电复位(POR)电路,可确认DAC输出功率高达32kΩ并存在至接地,直到执行一次有效的写入操作。该DAC还具有掉电模式,典型电流消耗低至670μA。
兼容串行外设接口(SPI)和MICROWIRE ^®^ 的4线串行接口支持1.08V至1.98V的逻辑电平范围,以及高达50MHz的时钟频率。
AD3530/AD3530R采用2.1mm×2.2mm、25焊球WLCSP封装。

相关文章
Analog Devices Inc. EVAL-AD3530RARDZ评估板数据手册
龙腾半导体SGT MOSFET LSGT085R018在智慧农业无