时间:2025-06-06 16:16
人气:
作者:admin
近日,国内半导体汽车电子领域迎来两场展会——第十二届汽车电子创新大会暨汽车芯片产业生态发展论坛(AEIF 2025)与2025全球车规级功率半导体峰会暨优秀供应商创新展。作为行业领先的集成电路供应商,上海贝岭股份有限公司携多款汽车电子创新产品及解决方案重磅亮相。
展会现场,上海贝岭的技术专家与行业客户及合作伙伴深入交流,展台吸引了众多观众驻足观看交流。展会期间,我司凭借BLQN3N100/3N120产品的卓越表现,在AEIF 2025展会上荣获中国集成电路设计创新联盟、中国汽车芯片产业创新战略联盟、上海市汽车工程学会联合颁发的“卓越产品奖”。凭借上海贝岭在汽车电子应用领域卓越的市场表现,在GAPS2025展会斩获“车规级功率半导体杰出供应商”奖。
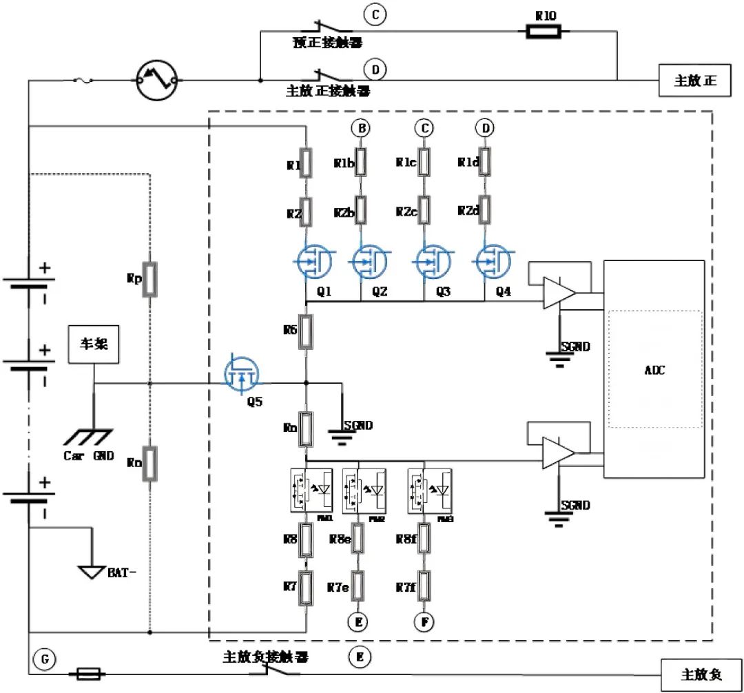
如下图,上海贝岭车规级特高压MOS BLQN3N100/3N120可应用于BMS的总压检测、绝缘检测、粘连检测等三大检测,替换传统方案中的光MOS,实现降本,为客户创造价值。

BMS“三大”检测示意框图
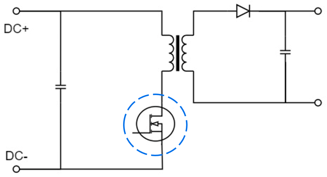
如下图,上海贝岭车规级特高压MOS BLQN3N100/3N120还可应用于新能源汽车主驱辅电、空调辅电等电路,用作反激开关电路电子开关。耐压高达1000V或1200V,无需用两个MOS管串联、或避开选用SIC MOS,从而实现降本。

反激辅电示意框图
另外,在BMS、辅助电源等应用中,除了车规级特高压MOS以外,还有如下车规级产品可供客户选择。

在车规级、特高压MOS领域,上海贝岭将持续深耕、探索,全力为客户提供高可靠、高匹配、高性价比物料方案,用勤劳、智慧笃定践行贝岭人“用‘芯’创造美好生活”的使命!
龙腾半导体SGT MOSFET LSGT085R018在智慧农业无