时间:2025-06-17 07:38
人气:
作者:admin
Σ-Δ型ADC是当今信号采集和处理系统设计人员的工具箱中必不可少的基本器件。
今天看海给大家简单分享下Multisim实现Σ-Δ型ADC的仿真结果,下图是Σ-Δ的基本框图,输入的信号input与反馈信号Vf做差后的到Vd,Vd被积分器积分得到Vi,Vi经过比较器后变成连续的高低电平(后面接触发器,1bit的量化器),高低电平被1bit DAC变为Vf,这个过程循环往复,形成闭环的过程,这是Σ-Δ型ADC的基本工作过程。

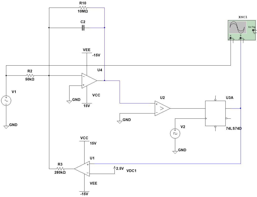
下图是Multisim实现的Σ-Δ型ADC仿真图,U4构成了积分器,U1是1bit DAC,U2是比较器,U3A是触发器(1bit量化)。

先看一下Σ-Δ型ADC的输入正弦电压和输出1bit量化码流的波形。下面动图蓝色曲线是输出1bit码流,黑色正弦曲线是输入的连续模拟电压信号。

咱们截图看下一个周期内的波形细节,当正弦波形处于正半周时,1bit码流的高电平脉宽窄,当正弦波形处于负半周时,1bit码流的高电平脉宽窄宽,实现了对输入信号的调制,是不是和FM调制很像?

如果Σ-Δ型ADC输入为0时,那么触发器的输出将维持在“1”和“0”之间震荡,高电平码和低电平码相当,见下图。更多Σ-Δ型ADC内容推荐看下ADI文档《Σ-Δ型ADC拓扑结构基本原理》。

更多Multisim与运算放大器的学习内容!
尽在《运放秘籍》

【淘宝】https://e.tb.cn/h.hchV7elOIgvyGd8?tk=QEVgVt9nBw6 CZ321 「运放秘籍第一部_运算放大器Multisim仿真课程_工程师看海运放教程」
点击链接直接打开 或者 淘宝搜索直接打开
龙腾半导体SGT MOSFET LSGT085R018在智慧农业无