时间:2025-06-23 14:23
人气:
作者:admin
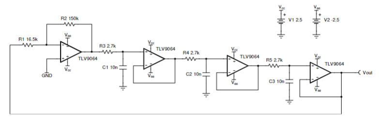
该文档介绍了德州仪器的一款正弦波发生器电路,其设计目标为实现8V/V的交流增益、10kHz的振荡频率,采用±2.5V电源供电;电路通过四通道运放TLV9064缓冲各RC滤波级以生成低失真正弦波,设计中需注意反馈电阻选择、运放带宽和压摆率等因素,仿真显示该电路在约3ms后达到稳态,产生10.01kHz、735mV振幅的正弦波,同时文档还列出了可选运放型号及设计参考资料。
*附件:sloa278.pdf
| AC规格 | 数值 | 电源 | 数值 |
|---|---|---|---|
| 交流增益 | 8V/V | Vcc | 2.5V |
| 振荡频率 | 10kHz | Vee | –2.5V |
| 型号 | TLV9064 | TLV9052 | OPA4325 |
|---|---|---|---|
| Vss | 1.8V~5.5V | 1.8V~5.5V | 2.2V~5.5V |
| 输入/输出 | 轨到轨 | 轨到轨 | 轨到轨 |
| Vos | 300μV | 330μV | 40μV |
| Iq | 538μA | 330μA | 650μA |
| UGBW | 10MHz | 5MHz | 10MHz |
| SR | 6.5V/μs | 15V/μs | 5V/μs |
| 通道数 | 4 | 2 | 4 |
答案 :通过三级RC滤波网络(每级RC贡献60°相移),利用公式**f_{text{oscillation}}=frac{tan(60°)}{2pi×R×C}计算元件值,选取C_1=C_2=C_3=10nF**、**R_3=R_4=R_5=2.7kΩ**,同时要求运放GBW至少为所需增益带宽积的100倍(TLV9064的10MHz GBW满足$10kHzll991kHz$),并采用低公差无源元件减少频率偏差。
答案 :首级反馈电阻R_1和R_2需满足frac{R_2}{R_1}geq8V/V以维持振荡:若增益不足,输出振荡会衰减;若增益过大(如R_2过大),会导致输出失真增加且振荡频率下降,同时过大的电阻还会引入更多噪声。
答案 :电路实际振幅受运放非线性特性、RC网络损耗及反馈深度影响。尽管电源电压为±2.5V,但振荡稳定后振幅由环路增益和限幅机制决定,735mV(峰峰值)是电路在稳态时的自然输出幅度,且运放轨到轨输出能力确保其能覆盖该范围。
龙腾半导体SGT MOSFET LSGT085R018在智慧农业无