时间:2025-05-14 10:54
人气:
作者:admin
OPA2x11 系列精密运算放大器在供电电流3.6mA条件下,实现 1.1nV/√Hz 的极低噪声密度。该系列器件同时提供轨至轨输出摆幅,最大限度地扩大了动态范围。
数据手册:*附件:OPA2211A 低噪声、低功耗精密运算放大器技术手册.pdf
凭借极低电压和低电流噪声、高速以及宽输出摆幅等特性,OPA2x11 系列器件可作为性能优异的环路滤波器放大器而广泛应用于各类 PLL 应用。
在精密数据采集 应用中,OPA2x11 系列运算放大器在整个 10V 输出摆幅范围内提供 700ns 的建立时间,且精度达 16 位。该交流性能,再加上仅为 125µV 的失调电压以及 0.35µV/°C 的温漂,使 OPA2x11 系列器件非常适合用于驱动高精度 16 位模数转换器 (ADC) 或缓冲高分辨率数模转换器 (DAC) 输出。
OPA2x11 系列器件可在 ±2.25V 至 ±18V 的双电源宽电压范围或 4.5V 至 36V 的单电源宽电压范围内运行。
OPA211 采用小型 SON-8 (3mm × 3mm)、VSSOP-8 和 SOIC-8 封装。双通道版本 (OPA2211) 可采用 SON-8 (3mm × 3mm) 或 SO-8 PowerPAD™封装选项。该系列运算放大器的额定工作温度 TA = –40°C 至 +125°C。
特性
• 低电压噪声:1kHz 时为 1.1nV/√Hz
• 输入电压噪声: 80 nVPP(0.1Hz 至 10Hz)
• 总谐波失真+噪声 (THD+N):–136dB(G = 1,ƒ =
1kHz)
• 失调电压:125μV(最大值)
• 失调电压温漂:0.35μV/°C(典型值)
• 低电源电流:3.6mA/通道(典型值)
• 单位增益稳定
• 增益带宽积:
– 80MHz (G = 100)
– 45MHz (G = 1)
• 压摆率:27V/μs
• 16 位稳定时间:700ns
• 宽电源范围:
– ±2.25 至 ±18V,4.5V 至 36V
• 轨至轨输出
• 输出电流:30mA
• SON-8 (3mm × 3mm)、VSSOP-8 和 SOIC-8
引脚功能和配置
典型特性
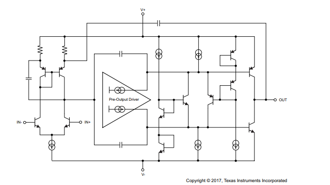
功能方框图
应用
• PLL 环路滤波器
• 低噪声、低功耗信号处理
• 16 位模数转换器 (ADC) 驱动器
• 数模转换器 (DAC) 输出放大器
• 有源滤波器
• 低噪声仪表放大器
• 超声波放大器
• 专业音频前置放大器
• 低噪声频率合成器
• 红外检测器放大器
• 水下听音器放大器
• 地震检波器放大器
• 医疗仪表
龙腾半导体SGT MOSFET LSGT085R018在智慧农业无