时间:2025-05-15 14:02
人气:
作者:admin
THS4509-Q1是一款专为5V数据采集系统设计的宽带全差分运算放大器。它在1.9 nV/√Hz时具有非常低的噪声,在100 MHz、2 Vpp、G=10 dB和1-kΩ负载下具有极低的谐波失真,分别为-75 dBc HD2和-80 dBc HD3。回转率非常高,为6600V/µs,沉降时间为2ns至1%(2-V步长),非常适合脉冲应用。它的设计最小增益为6dB,但优化增益为10dB。
数据手册:*附件:THS4509-Q1 汽车类宽带运算放大器技术手册.pdf
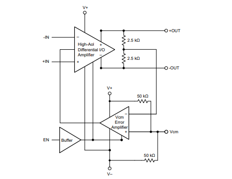
为了实现与模数转换器(ADC)的直流耦合,其独特的输出共模控制电路在设置在中间电源的0.5V以内时,将输出共模电压保持在设定电压的3-mV偏移范围内(典型值),差分偏移电压小于4-mV。共模设定点由内部电路设置为中等供电,内部电路可能由外部电源过驱动。
输入和输出经过优化,以获得最佳性能,其共模电压设置为中等电源。随着低电源电压下的高性能,这使得单电源5-V数据采集系统具有极高的性能。
THS4509-Q1采用四引脚16引脚无引脚QFN封装(RGT),其特点是可在-40°C至125°C的整个汽车温度范围内运行。
特征
通过汽车应用认证
全差分架构
中心输入公共模式范围
最小放大为2 V/(6分贝)
带宽:1900 MHz
压摆率:6600 V/us
1%沉降时间:2 ns
HD 2:-75 dBc(100 MHz)
HD 3:-80 dBc(100 MHz)
OIP 2:70 MHz时73分贝
伊办:70 MHz时为37 dBm
输入电压噪声:1.9 nV/Hz(f> 10 MHz)
噪声系数:17.1 dB
输出共模控制
电源:

典型特性
功能方框图
应用
自适应弯曲控制
盲点检测
碰撞预警
工业
5-V数据采集系统高线性度ADC
放大器
测试和测量
龙腾半导体SGT MOSFET LSGT085R018在智慧农业无