时间:2025-05-17 11:35
人气:
作者:admin
BL1065/BL1066系列:
是一组8通道、16位、最高125MSPS、串行LVDS数据接口的模数转换器。分别包含80MSPS、125MSPS两种速度等级以及16位、14位两种分辨率规格。采用模拟1.8V供电、数字1.8V供电,支持最大2Vpp模拟信号输入,采样时钟支持LVPECL/CMOS/LVDS电平标准输入。正常工作时功耗为1058mW。
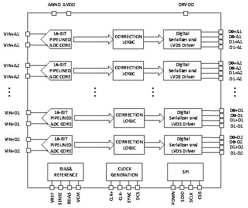
其内置1V的高精度电压基准源,无须外部提供即可满足多种应用需求。内置PLL将自动倍频采样时钟,从而保证LVDS串行数据正确输出,最大可支持1Gbps/Lane。BL1065/BL1066系列包含2个Bank,每一个ADC Bank提供一个数据时钟输出(DCO),用于在输出端捕获数据;以及一个帧时钟输出(FCO),用于发送新输出字节信号。
BL1065 采用 144 引脚 BGA封装,封装引脚兼容 ADI的 AD9681产品,额定温度范围为-55℃至+125°C;BL1066采用140引脚BGA封装,封装引脚兼容ADI的LTM9011-14产品,额定温度范围为−55°C至+125°C。
BL1065/BL1066系列产品内置dither功能,具有极佳的小信号线性度。产品可广泛应用于雷达、医疗成像系统、多通道数据采集系统、通讯系统接收机等领域。高度集成化的设计可以极大程度减小PCB设计尺寸,降低小型化设备电路布局布线难度,满足对应用系统小型化、成本最优的方案需求。
产品规格

相似产品比较
和相似产品对比,BL1065/BL1066系列在信噪比方面具有显著优势,辅以dither功能,可以极大提升接收机动态范围。

应用场景

雷达
医疗成像系统
多通道数据采集系统
通信系统接收机

8通道125Msps ADC系统框图

BL1065/BL1045 引脚定义(144引脚BGA)

BL1066/BL1046 引脚定义(140引脚BGA)
产品特性
本产品具有出色的噪声性能和线性度,能够达到78.9 dBFS的高信噪比,以及±4.5 LSB 积分非线性特性。在dither开启之后,INL将进一步减小至±2.5LSB。

BL1065&BL1066 单音频谱性能(fIN=10.1MHz)

BL1065&BL1066 单音频谱性能(fIN=70.1MHz)

BL1065&BL1066 INL误差

BL1065&BL1066 DNL误差
高速串行LVDS接口
ADC数据输出采用LVDS时钟同步接口,最大速率1Gbps。每路ADC两对LVDS差分输出,可选择bitwise模式(高低bit在两对LVDS差分对上交替输出,适合FPGA侧只使用 iddr原语接收)和bytewise模式(高低byte分别在两对LVDS差分对上输出,适合FPGA侧直接使用iserdes原语或selectio核接收)。
ADC数据输出接口提供多种测试码功能,用户可通过开启测试码来校准接收侧时钟和数据的相位关系,确认数据可以被正确接收。
同时我们还提供了通用的例程代码。
应用建议

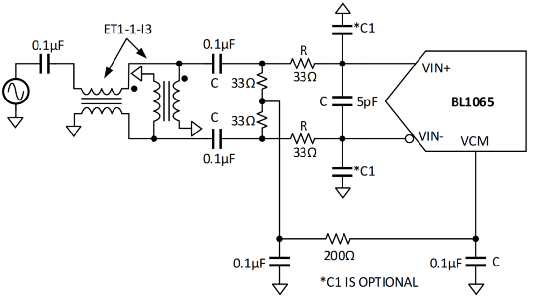
BL1065/BL1066系列 典型时钟巴伦输入电路

BL1065/BL1066系列 差分双巴伦输入电路
BL1066/BL1046 布局参考

布局建议:
为了避免模拟输入之间的串扰,参考上图,并考虑以下准则:
1.布线模拟输入通道时,在PCB板的顶层和底层(或其他层)依次交替布置。
2.确保顶层通道与任何其他模拟输入通道过孔的距离不小于5mm。
3.对于底层通道,使用盘中孔以最小化通道间导体耦合对通道的影响。
4.避免平行通道的间距小于2 mm。
5.尽量将除直流通道外的走线相互正交。
龙腾半导体SGT MOSFET LSGT085R018在智慧农业无