时间:2025-05-18 10:54
人气:
作者:admin
PGA112和PGA113器件(二进制和示波器增益)在10引脚VSSOP封装中提供两个模拟输入、一个三引脚SPI接口和软件关闭。PGA116和PGA117(二进制和范围增益)在20针TSSOP封装中提供10个模拟输入、具有菊花链功能的SPI接口以及硬件和软件关闭。
数据手册:*附件:PGA112 具有2通道多路复用器的零温漂、100µV失调电压、低噪声、RRO可编程增益放大器技术手册.pdf
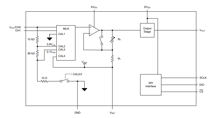
所有版本都提供用于系统级校准的内部校准通道。通道分别连接到GND、0.9 VCAL、0.1 VCAL和VREF。VCAL是连接到通道0的外部电压,用作系统校准参考。二进制增益为:1、2、4、8、16、32、64和128;范围增益为:1、2、5、10、20、50、100和200。
特性
轨对轨输入和输出
偏移:25µV(典型),100µV(最大值)
泽罗漂移:0.35µV/°C(典型),1.2µV/℃(最大值)
低噪声:12 nV/√Hz
输入偏移电流:最大±5 nA(25°C)
增益误差:最大0.1%(G≥32),最大0.3%(G>32)
二进制增益:1、2、4、8、16、32、64、128(PGA112,第116页)
范围增益:1、2、5、10、20、50、100、200(第113页、第117页)
增益切换时间:200 ns
双通道多路复用器:PGA112、PGA113
10通道多路复用器:PGA116、PGA117
四个内部校准通道
为驱动CDAC ADC而优化的放大器
输出摆幅:50 mV至电源轨
混合电压系统的AVDD和DVDD
IQ=1.1 mA(典型)
软件和硬件关闭:IQ≤4µA(典型)
温度范围:-40°C至125°C
SPI™接口(10 MHz),带菊花链能力
引脚功能和配置
典型特性
功能方框图
应用
远程电表读数
自动增益控制
便携式数据采集
基于PC的信号采集系统
测试和测量
可编程逻辑控制器
电池供电仪表
手持式测试设备
龙腾半导体SGT MOSFET LSGT085R018在智慧农业无