时间:2025-06-02 15:26
人气:
作者:admin
LMH6611(单路,带关机功能)和LMH6612(双路)是345 MHz轨对轨输出放大器,每通道仅消耗3.2 mA的静态电流,旨在为功率敏感的单电源系统提供高性能。LMH6611和LMH6612具有高精度视频、测试和测量以及通信应用所需的低噪声和低失真性能的精确微调输入偏移电压。LMH6611和LMH6612是PowerWise家族的成员,具有出色的功率性能比。
数据手册:*附件:LMH6612 单电源、双通道 345MHz 轨到轨输出放大器和 PLC 线路驱动器技术手册.pdf
LMH6611和LMH6612具有0.022 mV的微调输入偏移电压和103 dB的高开环增益,满足直流敏感高速应用的要求,如基带I和Q无线信道中的低通滤波。这些规格加上100 ns的0.01%稳定时间、10 nV/√Hz的低噪声和100 kHz下优于102 dBc的SFDR,使这些放大器特别适合驱动10、12和14位高速ADC。45 MHz 0.1 dB带宽(AV=2)将2 VPP驱动到150Ω,使放大器可用作1080i和720p HDTV应用中的输出驱动器。
输入共模范围从负电源轨以下200 mV延伸到正电源轨以下1.2 V。在具有接地端接150Ω负载的单个5V电源上,输出摆动到离地49 mV以内,而中间轨道端接1 kΩ负载将摆动到任一轨道的77 mV。
放大器将在2.7V至11V的单电源或±1.35V至±5.5V的分体式电源上工作。LMH6611单体提供6引脚SOT,并具有独立的有源低禁用引脚,可将电源电流降低到120µA。LMH6612提供8引脚SOIC。LMH6611和LMH6612均可在-40°C至+125°C的扩展工业温度等级下使用。
特征
Vs = 5V,RL= 1 k?,TA= 25°c,Ay= +1
除另有规定外
工作电压范围2.7V至11 V
每通道电源电流3.2 mA
小信号带宽345 MHz
开放环路放大103分贝
输入失调电压(限制在25°C)+1.5 mA
压摆率460 V/us
0.1分贝带宽45 MHz
建立时间至0.1% 67 ns
建立时间至0.01% 100 ns
SHDR(f= 100 GHz,Av= 2,RST T = 2 SPP)102DBC
低压噪音10 nV/vHz
输出电流±100 mA
CMVR -0.2V至3.8V
Rail-to-Rail Output
-40 ° C至+125 ° C温度范围
连接图
典型特性
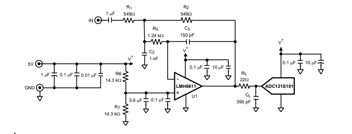
典型应用
应用
ADC驱动器
DAC缓冲器
有源滤波器
高速传感器放大器
电流感测放大器
1080 i和720 p模拟视频放大器
机顶盒、电视视频放大器
视频切换和多路转换
龙腾半导体SGT MOSFET LSGT085R018在智慧农业无