时间:2025-05-06 13:40
人气:
作者:admin
LMH6882 是一款高速、高性能、可编程的差分放大器。 该器件具有 2.4GHz 的带宽和 42dBm OIP3 的高线性度,适合各类信号调节应用。
数据手册:*附件:LMH6882 具有增益控制的、2.4 GHz、双路可编程差动放大器技术手册.pdf
LMH6882 可编程差分放大器完美结合了全差分放大器和可变增益放大器的优点。 此器件无需外部电阻即可在整个增益范围内提供优异的抗噪声和失真性能,因此只需使用一个器件和一种设计就能满足需要不同增益设置的多种应用的要求。
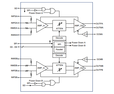
LMH6882 是一款易于使用的放大器,既可以替代全差分、固定增益放大器,也可以替代可变增益放大器。 LMH6882 无需任何外部增益设置元件,并且支持在 6dB 到 26dB 范围内进行增益设置(增益步长为 0.25dB,小而精确)。 如左侧的电压增益图所示,增益步长在整个增益范围内都非常精确。 LMH6882 的输入阻抗为 100Ω,可轻松驱动混频器或滤波器等各类源。 LMH6882 还支持 50Ω 单端信号源,并且支持直流和交流耦合应用。
凭借并行增益控制,可将 LMH6882 以固定增益进行焊接,因此无需任何控制电路。 如果需要进行动态增益控制,则可以通过 串行外设接口 (SPI) 串行命令或并行引脚来更改 LMH6881。
LMH6882 由德州仪器 (TI) 的 CBiCMOS8 专有硅锗互补工艺制成,并且采用节省空间的散热增强型 36 引脚超薄型四方扁平无引线 (WQFN) 封装。 此放大器还提供了单路封装型号 LMH6881。
特性
引脚功能和配置
典型特性
功能方框图
龙腾半导体SGT MOSFET LSGT085R018在智慧农业无