时间:2025-05-06 14:50
人气:
作者:admin
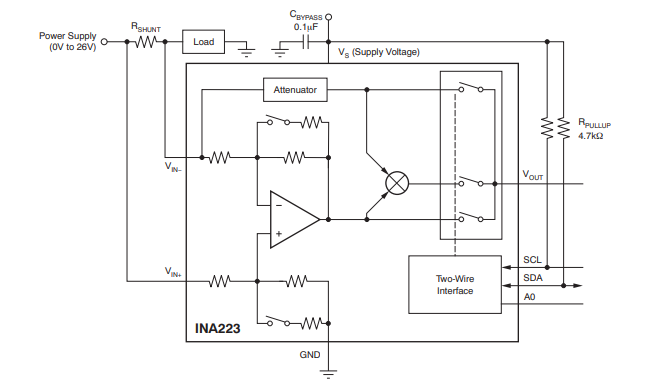
INA223 是一款电压输出器件,通过感测 0V 至 26V 的共模电压上分流的压降,此器件监控电流、总线电压、和电源线的功率。共模电压范围与电源电压无关。 零漂移架构的低偏移在整个分流中使得电流感测的最大压降低至 10mV 的满量程。
数据手册:*附件:INA223 26V、可编程增益电流检测放大器和模拟功率监控器技术手册.pdf
INA223 包括一个用于调整此器件配置设置的两线制接口。 此接口用于控制指向器件输出的信号(电流分流电压、总线电压、或者功率)。 多个增益和衰减设置可通过两线制进行设定以实现应用专用配置。 可编辑增益特性也使得此器件可在更宽泛的动态电流负载范围内运行而无需切换到使用的感测元件。
提供了一个关断特性来禁用此器件并高效地从并联电阻器和电源电压上断开,从而减少了对电池的消耗。
INA223 由单一 +2.7V 至 +5.5V 电源供电运行,消耗的最大电源电流为 250µA。 此器件额定扩展温度范围介于 -40°C 至 +105°C 之间并采用小外形尺寸无引线 (SON)-10 封装。
特性
引脚功能和配置
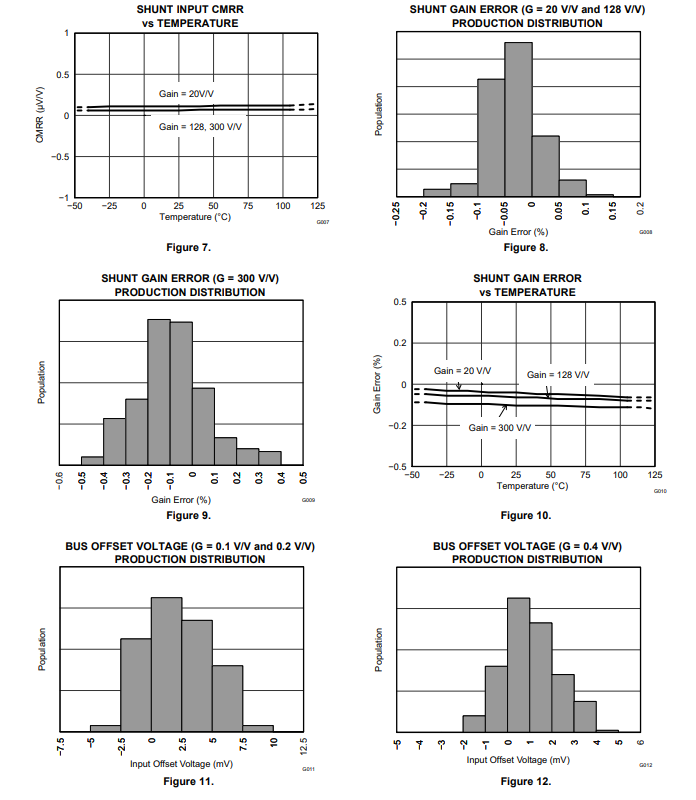
典型特性
典型应用
应用范围
• 笔记本电脑
• 手机
• 电信设备
• 电源管理
龙腾半导体SGT MOSFET LSGT085R018在智慧农业无