时间:2025-05-08 09:59
人气:
作者:admin
在 TL07x 中的 JFET-输入运算放大器与 TL08x 系列产品类似,具有低输入偏压和偏移电流以及快速转换率。 TL07x 的低谐波失真和低噪音使得它非常适合高保真和音频前置功放应用。 每个放大器特有 JFET 输入(用于高输入阻抗),此输入与集成在一个单片芯片上的双极输出级耦合在一起。
数据手册:*附件:TL072-EP 双通道、30V、3MHz、高压摆率、输入接近V+、JFET输入运算放大器(增强型产品)技术手册.pdf
TL07x 可在扩展温度范围(-40°C 至 125°C)或军用温度范围(-55°C 至 125°C)内运行。
特性
• 低功耗
• 宽共模和差分电压范围
• 低输入偏压和偏移电流
• 输出短路保护
• 低总谐波失真:典型值 0.003%
• 低噪声,f=1kHz 时,典型值为
Vn=18nV/√Hz
• 高输入阻抗:JFET 输入级
• 内部频率补偿
• 无锁存运行
• 高转换率:典型值为 13 V/μs
• 共模输入电压范围包括 VCC+
支持国防、航空航天、和医疗应用
• 受控基线
• 一个组装和测试场所
• 一个制造场所
• 扩展温度范围(-40°C 至 125°C)或
军用(-55°C 至 125°C)温度范围内可用
• 延长的产品生命周期
• 拓展的产品变更通知
• 产品可追溯性
引脚配置
典型特性
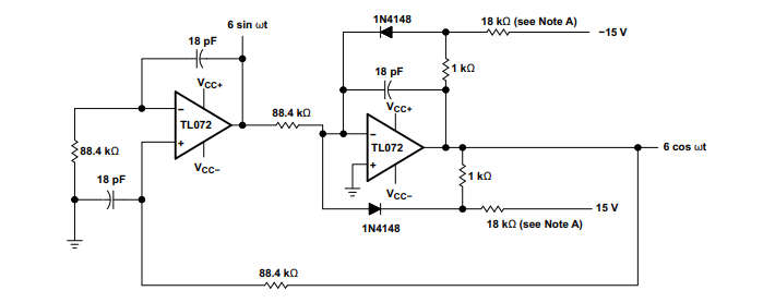
典型应用
龙腾半导体SGT MOSFET LSGT085R018在智慧农业无