时间:2025-05-09 14:11
人气:
作者:admin
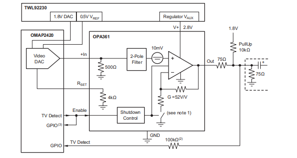
OPA361-Q1 高速放大器针对 3 V 便携式视频应用进行了优化。 它经过精心设计,与德州仪器 (TI) OMAP2420 及达芬奇处理器或支持 0.5 VPP 视频输出的其它应用处理器中嵌入的视频编码器兼容。 输入共模范围涵盖 GND,这使视频数模转换器 (DAC) 能够与 OPA361-Q1 实现 DC 耦合。 电视检测特性可通过协助实现视频传输的自动启动/停止来大幅简化最终用户接口。
数据手册:*附件:OPA361-Q1 符合AEC-Q100 1级标准、具有内部增益和滤波器的汽车类3V视频放大器技术手册.pdf
5mV 内的 GND 输出摆幅,250mV v+ 支持标准反向端接负载 (150Ω)。 内部电平转换可防止输出出现 0V 输出饱和,从而可在通用视频电路中防止同步脉冲削波。 因此,OPA361-Q1 是 DC 耦合视频负载的理想选择。
OPA361-Q1 高度集成内部增益设置电阻器 (G = 5.2V/V) 与 2 极视频 DAC 重建滤波器,针对空间狭小的应用进行了优化。
在关断模式下,静态电流可降至 1.5µA 以下,从而可显著降低功耗,延长电池使用寿命。
OPA361-Q1 采用微小型 2 毫米 × 2.1 毫米 SC70-6 封装。
特性
引脚配置
典型特性
典型应用
龙腾半导体SGT MOSFET LSGT085R018在智慧农业无