时间:2025-05-10 10:48
人气:
作者:admin
OPA209系列精密运算放大器实现了极低的电压噪声密度(2.2 nV/√Hz),电源电流仅为2.5 mA(最大)。该系列还提供轨到轨输出摆动,有助于最大限度地提高动态范围。
数据手册:*附件:OPA4209 四通道、18MHz、RRO、36V 精密运算放大器技术手册.pdf
在精密数据采集应用中,OPA209即使在10-V输出摆动的情况下,也能提供快速稳定到16位精度的时间。这种出色的交流性能,加上仅150µV(最大)的偏移和低温度漂移,使OPA209非常适合快速、高精度的应用。
OPA209可在±2.25 V至±18 V的宽双电源范围内使用,或在4.5 V至36 V的单电源操作范围内使用。
OPA209提供5针SOT-23、8针VSSOP和标准8针SOIC封装。双OPA2209有8针VSSOP和8针SOIC封装。四路OPA4209采用14针TSSOP封装。
OPA209系列的温度范围为-40°C至125°C。
功能
低电压噪声:1 kHz时为2.2 nV/vhz
0.1赫兹至10赫兹噪声:130 nVpp
低静态电流:2.5马赫(最大
低偏置电压:150 uV(最大)
增益带宽产品:18 MHz
转换率:6.4V/us
广泛的供应范围:
+2.25伏至+18伏、4.5伏至36伏
轨对轨输出
短路电流:+65 mA
提供5针SOT-23、8针MSOP
8针Solc和14针TSSOP封装
引脚功能和配置
典型特性
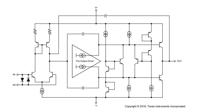
功能方框图
应用程序
PLL环路滤波器
低噪声、低功耗的信号处理
低噪声仪表放大器
高性能ADC驱动器
高性能DAC输出放大器
有源滤光器
超声波放大器
专业音频前置放大器
低噪声频率合成器
红外探测器放大器
水听器放大器
龙腾半导体SGT MOSFET LSGT085R018在智慧农业无