时间:2025-05-12 11:33
人气:
作者:admin
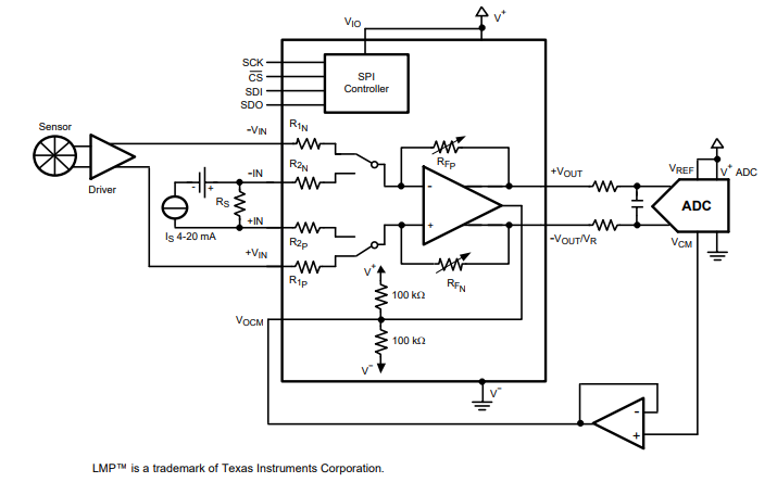
LMP7312是一款数字可编程可变增益放大器/衰减器。其宽的输入电压范围和卓越的精度使其成为需要高精度的应用的首选,例如可编程逻辑控制(PLC)中IO模块的数据采集系统。LMP7312提供差分输出,以最大化动态范围和信噪比,从而减少整体系统误差。它还可以配置为通过VOCM引脚处理单端输入数据转换器(详见)。LMP7312的输入可以配置为衰减模式,以处理高达+/-15V的大输入信号,也可以配置为放大模式,以应对0-20mA和4-20mA的电流回路。LMP7312配备了一个零位开关,用于评估内部放大器的偏移。在扩展的工业温度范围(-40°至125°C)内,确保0.035%的最大增益误差(适用于所有增益)和5ppm的最大增益漂移,使LMP7312即使在恶劣条件下也对高精度系统非常有吸引力。100µV的低输入偏移电压和3µVpp的低电压噪声使LMP7312具有卓越的性能。LMP7312的温度范围为-40°C至125°C,采用SOIC-14封装。
数据手册:*附件:LMP7312 单路、5.5V、1MHz运算放大器技术手册.pdf
特性
典型值,TA=25°C,V+=5V,V-=0V。
增益带宽1 MHz
输入电压范围(G=0.096V/V)-15V至+15V
核心运算放大器输入偏移电压100µV(最大)
电源电流2mA(最大)
增益(衰减模式)0.096 V/V、0.192 V/V0.384 V/V、0.768 V/V
增益(放大模式)1 V/V,2 V/V
增益误差0.035%(最大值)
核心运算放大器PSRR 90 dB(最小)
CMRR 80 dB(最小值)
可调输出共模1V至4V
温度范围-40至125°C
封装14引脚SOIC
引脚功能和配置
典型特性
典型应用
应用
信号调理AFE
-+10V;±5V;0-5V;0-10V;0-20 mA;4-20 mA
数据采集系统
马达控制
仪表与过程控制
遥感
可编程自动化控制!
龙腾半导体SGT MOSFET LSGT085R018在智慧农业无