时间:2025-04-25 09:38
人气:
作者:admin
以下文章来源于星际浮尘,作者晶圆雕芯
IGBT的应用可靠性与失效分析
1、可靠性
包括器件固有可靠性和使用可靠性。固有可靠性问题包括安全工作区、闩锁效应、雪崩耐量、短路能力及功耗等,使用可靠性问题包括并联均流、软关断、电磁干扰及散热等。

图1 IGBT的FBSOA
1.1 IGBT安全工作区(SOA)
正偏安全工作区(Forward biased SOA,FBSOA):在管壳温度为25℃、直流电流和脉冲持续时间条件下,IGBT开通后的最大额定集电极电流ICmax与开通前和开通期间集-射极电压UCE及开通期间的最大功耗PCmax决定的区域。当IGBT工作在单脉冲模式时,ICmax由闩锁 电流容量设定,UCEmax由击穿电压决定,PCmax由最高允许结温Tjm和热阻所决定。脉冲宽度越宽,导通时间越长,发热越严重,SOA则越窄。当IGBT工作在直流模式时,则SOA更小,对应的ICmax也减小。此时FBSOA只考虑导通功耗,不包括开关功耗。当IGBT在一定脉宽和占空比下连续工作时,其安全工作区边界应根据瞬态热阻曲线来确定。
反偏安全工作区(Reverse biased SOA,RBSOA):在规定条件下,IGBT在关断期间短时间内能同时承受最大集电极电流ICmax和最高集-射极电压UCEmax而不失效的区域。
RBSOA的电流限为最大箝位电感电流ILmax,一般是最大直流额定电流的两倍。如果UCE上升过快,即du/dt过高,会导致IGBT发生动态闩锁,所以du/dt越高,RBSOA越小。
PT-IGBT的RBSOA比NPT-IGBT更小,PT-IGBT能关断的最大箝位电感电流ILmax比NPT-IGBT要小,抗高电压大电流冲击和短路能力都不如NPT-IGBT。

图2 IGBT的反偏安全工作区
开关安全工作区(Switching SOA,SSOA):器件在开通和关断时能安全工作的区域,兼顾FBSOA和RBSOA两种状态的考虑。RBSOA所指的集电极电流为关断时最大箝位电感电流ILmax,而SSOA所指电流为最大脉冲电流ICmax,但在产品手册中给出的两者数值通常是相等的。在IGBT开通时,往往是UCE还没有降下来,IC就已达到负载电流。在有续流二极管时,还会达到IC+IRM(IRM为续流二极管的反向恢复峰值电流),开通过程也存在高压大电流状态。
短路安全工作区(Short Circuit SOA,SCSOA):在负载短路条件下和持续短路时间tSC内,由短路电流ISC与集-射极电压UCE构成的、IGBT能再次开关而不失效的区域。SCSOA与短路电流的上升率di/dt有关。di/dt越高,SCSOA越窄。短路时间tSC是指电路在电源电压 下器件导通后,由驱动电路控制被测器件的时间最大值。通常要求在总运行时间内,IGBT的 短路次数n不得大于1000次,且两次短路的时间间隔ti至少为1s。

图3 IGBT的SCSOA
PT-IGBT短路时间tSC较短,产品手册一般不给出短路安全工作区。NPT-IGBT和沟槽栅FS-IGBT通常会给出SCSOA。NPT-IGBT在tSC≤10μs和额定电压下,其短路电流与额定电流之比ISC/IC≈10;沟槽栅FS-IGBT在tSC≤10μs和额定电压下ISC/IC=4。
1.2闩锁电流容量
动态闩锁电流容量通常比静态闩锁电流容量要小。
预防发生闩锁措施:除了采用防闩锁的结构设计尽可能提高IGBT的闩锁电流容量外,从工艺上考虑,通常将n+发射区和p基区接触区短路,或者采用B+注入形成p+深阱区和p++浅基区,以减小p基区的横向电阻RB,降低接触电阻,可抑制闩锁发生。采用少子寿命控制技术,可减小少子寿命τp,从而降低pnp晶体管的电流放大系数αpnp,有利于提高闩锁电流容量。采用薄栅氧工艺,在保证阈值电压不变的条件下,减薄栅氧化层厚度tox,可相应增大p基区的掺杂浓度,以减小p基区横向电阻,从而提高闩锁电流。还需考虑衬底材料和制作工艺的均匀性,避免电流集中,提高器件的抗闩锁能力。在实际应用中,应严格限制IGBT的工作温度。
1.3雪崩耐量
雪崩耐量与发生雪崩时的面积和电流分布有关。雪崩面积越大,雪崩电流分布越均匀,则雪崩耐量越高。
与功率MOSFET相同,通过测量在单脉冲作用下非箝位感应开关(UIS)的雪崩能耗EAS来衡量IGBT的雪崩耐量。在单脉冲UIS条件下,IGBT能否安全工作,由最大允许的雪崩电流IAS及雪崩时间tAS决定。要求由雪崩电流产生的温升ΔT与器件关断时的结温Tj之和不能超过最大结温Tjm。
提高措施:合理地设计器件的结构参数。增加元胞尺寸(平面栅)或栅间距(沟槽栅)、增大雪崩区的面积,可以提高雪崩耐量。低压IGBT,结终端区面积小于有源区面积,雪崩发生在有源区内,电流分布较均匀;高压IGBT,结终端区的面积较大,雪崩发生在结终端部分时,雪崩电流分布较集中,其雪崩耐量会下降。沟槽栅结构发生雪崩的面积比平面栅较小, 故沟槽栅的动态雪崩耐量比平面栅更低。拖尾电流的大小不同,导致其动态雪崩耐量也不同。PT-IGBT的雪崩耐量较高,由于沟槽栅FS-IGBT中电场强度呈梯形分布,使雪崩期间芯片内部产生的热量沿纵向分布比较均匀,因而由pn结耗散相同热量时引起的温升较低,而沟槽栅NPT-IGBT中电场强度呈三角形分布,导致热量集中在芯片顶部pn结处,故沟槽栅FS-IGBT的动态雪崩耐量比沟槽栅NPT-IGBT更高。
在制作工艺上,通常在IGBT发射极接触处和发射区正下方的p基区进行硼离子注入形成p++浅基区(称为UIS注入),在接触区挖槽后进行硼离子(B+)注入形成p+区接触区,既可减小接触电阻,也有利于提高IGBT的雪崩耐量。此外,还需考虑衬底材料和制作工艺的均匀性,均匀性越高,越有利于提高雪崩耐量。
从IGBT使用角度应严格控制其集-射极之间所加的电压、开关回路中的杂散电感,以及集电极电流上升率,避免引起高电压尖峰导致IGBT进入动态雪崩。
1.4短路能力
IGBT短路电流值由栅极电压UGE和跨导gm决定。影响短路能力的因素很多,如饱和电压、栅极电压、温度及器件结构、制作工艺及衬底材料等。短路时间tSC与饱和电压UCEsat及栅射电压UGE之间的关系如图4所示。随饱和电压UCEsat的增大,短路时间增加,说明通态压降高的器件,承受短路的时间长,即抗短路能力强。随栅极电压的增加,短路电流增大,短路时间缩短。所以在不影响IGBT导通功耗的情况下,适当降低UGE使其不要进入深饱和区,可降低ISC并增加tSC,有利于提高IGBT抗短路能力。

图4 短路时间与饱和电压及栅射电压之间的关系
短路电流与栅-射极电压及结温的关系如图5所示。随栅-射极电压UGE增加,短路电流与额定电流的比值(ISC/IC) 呈线性增大,并且125℃时的ISC/IC值比25℃时明显下降,这说明高温下IGBT能够承受短路的能力下降。

图5 IGBT短路电流与栅射电压的关系
IGBT抗短路能力的大小很大程度上取决于器件的αpnp。αpnp越低,饱和电压越高,抗短路能力越强。温度升高,αpnp增大,抗短路能力会下降。由于NPT-IGBT中pnp晶体管的αpnp比PT-IGBT的低,所以其抗短路能力比PT-IGBT高。
提高措施:在器件设计时,采用尽可能宽的n-漂移区(即增加pnp晶体管的基区宽度),或者降低集电区的掺杂浓度,以降低pnp晶体管的电流放大系数αpnp。此外,降低元胞的栅源宽度比(WG/WE),也有利于提高器件的抗短路能力。
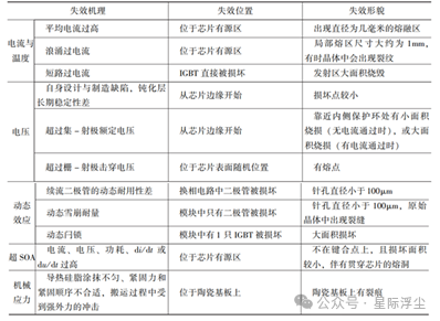
2、失效分析
IGBT失效主要有以下六种原因:一是过电压失效,包括栅-射极过电压和集-射极过电压;二是过电流失效,包括集电极电流超过额定电流引起的过电流、导通期间的短路电流或浪涌电流;三是过热失效,由于结温过高,超过额定的最高结温,导致器件烧毁;四是闩锁效应,包括静态闩锁效应和动态闩锁效应;五是动态雪崩击穿;六是热电载流子倍增。
2.1超SOA失效
超SOA的失效原因主要是发生闩锁、动态雪崩及超过最高结温而出现烧毁。超SOA失效与IGBT的开关电路有关。
超RBSOA引起的失效,通常位于栅极以外的有源区,但不在键合点上,且损坏面积较小,经常伴有贯穿芯片的熔洞。

图6 超RBSOA引起的失效
2.2过电压失效
由于集-射极出现过电压,通过密勒电容效应反馈到栅极,引起栅极过电压。另外,静电聚积在栅极电容上也会引起栅极过电压,两者都会导致IGBT栅氧化层击穿而失效。
集-射极过电压失效包括产品自身的设计弱点、工作电压超过额定电压及钝化层长期稳定性差等原因,失效位置位于有源区的边缘处,如图7a所示。芯片表面靠近内侧结终端保护环处有小面积烧损。栅-射极过电压失效位于栅极氧化区,但由于栅极氧化区分布于整个芯片面,所以失效点在芯片上的相对位置是随机的。如图7b所示,在芯片表面栅极与发射极隔离区内有熔点,如图7c所示,在芯片表明有源区内有失效点,这都是由于栅氧化层击穿所致。

图7 IGBT的过电压失效
2.3过电流失效
过电流包括平均电流过高、出现浪涌电流或短路电流。过电流引起失效均位于有源区,因平均电流过高引起的熔区面积较大,尺寸超过几毫米;浪涌电流引起的熔区稍小,尺寸约为1mm;短路电流则会导致发射区的大面积烧毁。如图8a,过电流会导致键合线脱落。如图8b,浪涌电流引起的失效通常发生在IGBT有源区键合点周围。由于电路中有效功率较低,过电流脉冲引起的损坏没有短路时的严重,故键合线不会完全脱落。发生这种过电流脉冲失效是由于触发问题,导致IGBT芯片突然流过一个峰值较大的电流脉冲;或者续流二极管反向恢复电流、缓冲电容的放电电流及噪声干扰造成的尖峰电流等瞬态过电流。如图8c,短路失效表现为模块中多个IGBT芯片同时严重烧毁,因为短路电流是从芯片背面的集电极流入正面发射区的键合点,因此烧毁区域可能遍及所有键合点,使键合线脱落。发生短路是因为芯片短路安全工作区不能满足系统设计要求,或者短路安全工 作区发生退化;或者是工况发生异常,回路出现短路且IGBT未能及时被保护;或者因半桥臂出现短路,导致另一半桥臂IGBT被短路而发生短路失效;或工作环境温度升高,导致芯片结温升高,SCSOA缩小;或是控制信号问题,导致IGBT误开关,引起(桥臂)短路失效等。

图8 IGBT的过电流失效形貌
2.4过热失效
过热失效是指IGBT的工作结温超过其允许的最高结温,导致IGBT永久性损坏。过热引起的失效位置通常在芯片表面,芯片表面的焊料被烧熔,如图9a所示;或芯片表面喷涂的聚酰亚胺层起泡如图9b所示。发生这种过热失效是由于实际使用中开关频率过高或电流过高,导致功耗增加;或者是由于装配时导热硅脂涂敷不均、涂敷方法不当、模块及散热器平整度等不能满足要求,导致接触热阻过大,冷却不足,产生的热量无法及时散出。

图9 过热失效形貌
2.5过机械应力失效
过机械应力引起的失效通常发生在陶瓷基板上。发生过机械应力的条件:一是导热硅脂涂抹不均匀,使得底板和散热器的接触不在同一个平面上,在紧固时产生应力导致陶瓷基板破裂;二是紧固力和紧固顺序不合适,在陶瓷基板上产生应力,导致陶瓷基板破裂;三是模块在搬运或应用过程中受到强外力的影响。

图10 安装问题造成陶瓷基板破裂
2.6辐射
宇宙射线对二极管、普通晶闸管及GTO等双极型高压器件的影响与体内局部击穿有关,与结终端的不稳定性无关。高能中子辐照引起位移效应导致电阻率增大、少子寿命缩短及迁移率降低。电磁脉冲对pn结损伤,在pn结反偏时会引起反向漏电或击穿,导致pn结短路。在pn结正偏时会产生很大感应电流,使pn结出现温升过高,引起内部热击穿。
(1)失效率与材料电阻率有关:单位面积失效率用FIT/cm2来表示(1FIT表示109器件工作1h内有一个失效)。对于相同的电压和n-基区厚度,NPT型结构所需的电阻率较低,所以失效率较高。这是因为NPT型器件中三角形分布的峰值电场强度Emax所致。
(2)失效率与器件结构的关系:电压越高、电阻率越低,S越大,失效率越高。在相同S下,GTO的R/ρ远比IGBT的要低。这是由于IGBT中含有MOS结构的缘故。
(3)感生电流脉冲引起的失效:IGBT受到宇宙射线中高能粒子的辐照后,会产生浓度很高的等离子体。当器件反偏工作时,这些等离子体在空间电荷区内分离,会引起很高的感生电流脉冲,由此产生很大的功耗而导致器件局部损坏。
对SJ-IGBT宇宙射线引起的失效率与柱区参数有关。采用超结n-漂移区靠发射极侧的电场被有效抑制,使SJ-IGBT体内的峰值电场强度降低,大大改善了由宇宙辐射感应的击穿率。
(4)单粒子烧毁:IGBT工作在高温潮湿、高海拔及粉尘等环境[如混合动力汽车(HV)]下,由于宇宙射线感生的中子会撞击MOS栅极,积累的能量会引起单粒子烧毁(Single Event Burnout,SEB)。SEB失效是由于中子感生的电子-空穴对引起IGBT闩锁所致。
IGBT结构不同,SEB阈值和失效率不同,SEB失效率随外加电压呈指数增加,并且平面栅PT-IGBT、沟槽栅PT-IGBT及沟槽栅FS-IGBT的SEB阈值电压不同(分别约为580V、700V及1100V),失效率也不同。SEB阈值电压与n-漂移区厚度有关,n-漂移区越厚,pnp晶体管的电流放大系数αpnp越低,有利于抑制闩锁效应。因此沟槽栅FS-IGBT的抗宇宙射线能力最强。平面栅PT-IGBT的SEB阈值最低,更易发生烧毁。
图11为平面栅PT-IGBT的SEB失效图。 由图11a知,SEB使栅极与发射极铝线短路。由图11b知,在n-漂移区存在许多10μm以下的微晶粒和很大的裂缝。通过采用X射线能谱元素成分分析表明,在硅中形成了树状Al结晶。抑制寄生pnp晶体管的电流放大系数对改善IGBT因中子感生的SEB破坏很重要。

图11 SEB导致的芯片表面与剖面的SEM图像

3、应用与发展趋势
3.1发展趋势
可归纳为以下六代:
第一代:采用硅直拉单晶(CZ)外延片,基于DMOS工艺制造的平面栅穿通型结构。
第二代:采用CZ外延片和精细工艺制作的平面栅PT型结构;
第三代:采用CZ外延片制作的沟槽栅(Trench Gate)PT型结构;
第四代:采用硅区熔单晶(FZ)制作的平面栅非穿通型结构;
第五代:采用FZ晶片制作的沟槽栅场阻止(FS)型或弱穿通(LPT)型结构,包含注入增强型(如CSTBT)、逆导(RC)及逆阻(RB)结构;
第六代:在第五代基础上采用更薄的硅片、更精细的元胞结构。
目前,为了实现IGBT低成本和高可靠性的目标,主要通过三个技术途径实现:一是采用精细的元胞结构、逐渐减小芯片面积及不断提高电流密度;二是逐渐减薄芯片厚度;三是逐渐提高芯片最高结温。
IGBT发展可从以下几个方面来说明:
(1)目前IGBT芯片的最高容量为6.5kV/200A,最高频率为300kHz。
(2)采用大晶圆片、小芯片面积,可显著降低IGBT的成本。目前IGBT的晶圆尺寸由最早的4in逐渐扩展到5in、6in及8in,面积放大到原来的2.56倍,对应的特征尺寸也由1~2μm减小到0.8μm及0.35μm。芯片面积也大大缩小,如Infineon公司1200V/75A IGBT, 经历六代发展,芯片的尺寸减小到为原来的25%,饱和电压由原来的3.5V左右降到1.5V。
(3)采用薄片工艺,可降低通态功耗,提高IGBT的可靠性。Infineon公司的IGBT从1200V NPT型结构扩展到600V~1.7kV FS型结构。目前,1.2kV IGBT芯片厚度仅为100μm,厚度减薄到原来的45%,2011年已展示出8in、40μm厚的IGBT芯片。
(4)为了降低系统成本,需提高IGBT芯片的最高结温。Infineon公司1700V第四代IGBT最高结温从150℃提高到175℃,功率密度已经从85kW/cm2提高到110kW/cm2。因此,对其中续流二极管的最高结温以及IGBT模块封装结构和连接等其他要求也相应提高。
(5)IGBT未来将继续向大电流、高电压、低功耗、高频率、功能集成化及高可靠性发展,采用大晶圆片,精细元胞图形、沟槽栅结构、电子注入增强结构及薄片加工工艺,其中最具有挑战性的是薄片加工工艺。预计到2020年,晶圆尺寸会扩展到12in,1200V IGBT的芯片厚度仅70μm,Si IGBT的最高结温会达到200℃。
3.2特点与应用范围
IGBT属于电压控制型器件,输入阻抗高。由于导通期间有少子注入,与功率MOS相比,IGBT导通压降较低,但开关速度较慢。在相同的电压和电流下,IGBT的SOA比功率MOS的稍小,但比功率BJT大。IGBT电压范围为(1.2~6.5)kV,远高于功率MOS,并且IGBT能承受比VDMOS高2~3倍的电流密度。IGBT工作频率比功率MOS低,但比GTO高3~4倍。600V IGBT的频率为150kHz,1.2kV的频率为50kHz。IGBT可用于功率MOS和功率BJT两者共同的应用领域。从5kW的分立器件到500kW的IGBT模块,在600V~6.5kV电压、20kHz以上的中频领域内可取代功率BJT、功率MOS及GTO等器件。
独特的优良性能,几乎应用于国民经济的各个领域,包括通信、工业、医疗、家电、照明、交通、新能源、航空、航天及国防等诸多领域,尤其是在中电压、中功率领域应用比较广泛,如电机调速、变频器、逆变器等电力控制方面,开关电源、逆变电源、通信电源及不间断电源等各种电源,汽车点火器、显示驱动器、发动机的动力系统控制,微波炉、洗衣机、电冰箱、空调等家用电器,太阳电池、风能等新能源及航天领域。
龙腾半导体SGT MOSFET LSGT085R018在智慧农业无