时间:2025-05-01 15:15
人气:
作者:admin
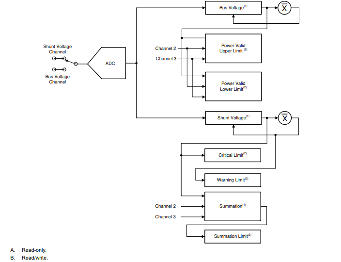
INA3221-Q1 是一款三通道、高侧电流和总线电压监视器,具有一个兼容 I^2^C 和 SMBUS 的接口。 INA3221-Q1 不仅能够监视分流压降和总线电源电压,还针对这些信号提供有可编程的转换时间和平均值计算模式。 INA3221-Q1 提供关键报警和警告报警,用于检测每条通道上可编程的多种超范围情况。
数据手册:*附件:INA3221-Q1 具有警报功能的、AEC-Q100、26V、三通道、13 位、I2C 输出电流-电压监控器技术手册.pdf
INA3221-Q1 感测总线(电压在 0V 至 +26V 范围内变化)上的电流。此器件由 2.7V 至 5.5V 单电源供电,电源电流消耗为 350µA(典型值)。 INA3221-Q1 的额定工作温度范围为 –40°C 至 +125°C。兼容 I^2^C 和 SMBUS 的接口采用四个可编程地址。
特性
• 符合汽车应用要求
• 具有符合 AEC-Q100 标准的下列特性:
– 器件温度等级 1:-40°C 至 125°C
• 提供功能安全
– 可帮助进行功能安全系统设计的文档
• 感测的总线电压范围:0V 至 26V
• 报告分流和总线电压
• 高准确度:
– 失调电压:±80µV(最大值)
– 增益误差:0.25%(最大值)
• 可配置取平均选项
• 四个可编程地址
• 可编程报警和警告输出
• 电源运行:2.7V 至 5.5V
引脚功能和配置
典型特性
功能方框图
应用
• 信息娱乐
• 后座信息娱乐系统
• 数字集群
• 电子控制单元
龙腾半导体SGT MOSFET LSGT085R018在智慧农业无