时间:2025-04-27 09:20
人气:
作者:admin
TLV314 系列单通道、双通道和四通道运算放大器代表了新一代的低功耗、通用运算放大器。该系列器件具有轨到轨输入和输出摆幅 (RRIO)、低静态电流(5V 时的典型值为 150µA/通道)以及 3MHz 的高带宽等特性。 对于电池供电应用而言,一般要求性能和成本良好均衡, 此类放大器非常具有吸引力。此外,TLV314 系列架构可实现低至 1pA 的输入偏置电流,因此适用于 源阻抗 高达兆欧姆级别的应用。
数据手册:*附件:TLV314 单路、5.5V、3MHz、低静态电流 (65μA)、RRIO运算放大器技术手册.pdf
TLV314 器件采用稳健耐用的设计,方便电路设计人员使用:单位增益稳定,具有 RRIO 和集成的 RF/EMI 抑制滤波器,容性负载最高达 300 pF,在过驱情况下不出现反相,并且带有高静电放电 (ESD) 保护(4kV HBM)。
此类器件经过优化,适合在 1.8V (±0.9V) 至 5.5V (±2.75V) 的低电压状态下工作并可在 -40°C 至 +125°C 的扩展工业温度范围内额定运行。
TLV314(单通道)采用 5 引脚 SC70 和小外形尺寸晶体管 (SOT)-23 封装。TLV2314(双通道)采用 8 引脚小外形尺寸集成电路 (SOIC) 和超薄小外形尺寸 (VSSOP) 封装。四通道 TLV4314 采用 14 引脚薄型小外形尺寸 (TSSOP) 封装。
特性
• 低偏移电压:0.75mV(典型值)
• 低输入偏置电流:1pA(典型值)
• 宽电源电压范围:1.8V 至 5.5V
• 轨到轨输入和输出
• 增益带宽:3MHz
• 低 IQ:250µA/通道(最大值)
• 低噪声:1kHz 时为 16nV/√Hz
• 内部射频 (RF) / 电磁干扰 (EMI) 滤波器
• 扩展温度范围: -40°C 至 +125°C
引脚功能和配置
典型特性
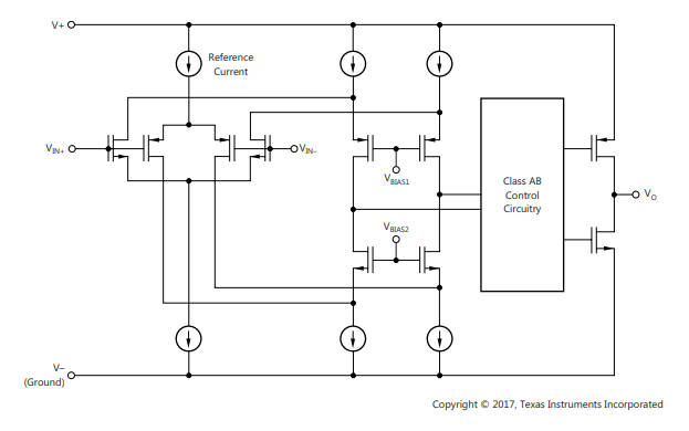
功能方框图
典型应用
运算放大器的典型应用是反相放大器(如 图 15 中所示)。反相放大器在输入端采用正电压,然后输出与输入端反相的信号,生成相同幅度的负电压。这种放大器还以相同方式使负输入电压在输出端变为正电压。此外,通过选择输入电阻器 RI 和反馈电阻器 RF,可以增加放大效果。
应用
• 白色家电
• 手持测试设备
• 便携式血糖仪
• 远程感测
• 有源滤波器
• 工业自动化
• 电池供电型电子产品
龙腾半导体SGT MOSFET LSGT085R018在智慧农业无