时间:2025-04-27 09:55
人气:
作者:admin
TLV316(单路)、TLV2316(双路)和 TLV4316(四路)器件构成了低功耗、通用运算放大器系列。该系列器件 特有轨到轨输入和输出摆幅,并且兼具低静态电流(每通道的典型值为 400μA)、10MHz 的较宽带宽和超低噪声(1kHz 时为 12 nV/√Hz),因此对于要求在成本和性能间达到良好平衡的各类电池供电 应用 而言极具吸引力。低输入偏置电流支持在 源阻抗高达兆欧级的 应用中使用此类运算放大器。
数据手册:*附件:TLV2316 双路、5.5V、10MHz、RRIO 运算放大器技术手册.pdf
TLVx316 采用稳健耐用的设计,方便电路设计人员使用。该器件具有单位增益稳定的集成 RFI/EMI 抑制滤波器,在过驱条件下不会出现反相,并且具有高静电放电 (ESD) 保护 (4kV HBM)。
此类器件经过优化,适合在 1.8V (±0.9V) 至 5.5V (±2.75V) 的低电压状态下工作。这些最新补充的低电压互补金属氧化物半导体 (CMOS) 运算放大器与 TLVx313 和 TLVx314 系列搭配,为用户提供了广泛的带宽、噪声和功率选择,可以满足各种 应用的需求。
特性
• 单位增益带宽:10MHz
• 低 IQ:每通道 400µA
– 出色的功率带宽比
– 在温度和电源电压范围内保持稳定的 IQ
• 宽电源电压范围:1.8V 至 5.5V
• 低噪声:1kHz 时为 12nV/√Hz
• 低输入偏置电流:±10pA
• 偏移电压:±0.75mV
• 单位增益稳定
• 内部射频干扰 (RFI)/电磁干扰 (EMI) 滤波器
• 扩展温度范围:-40°C 至 +125°C
引脚功能和配置
典型特性
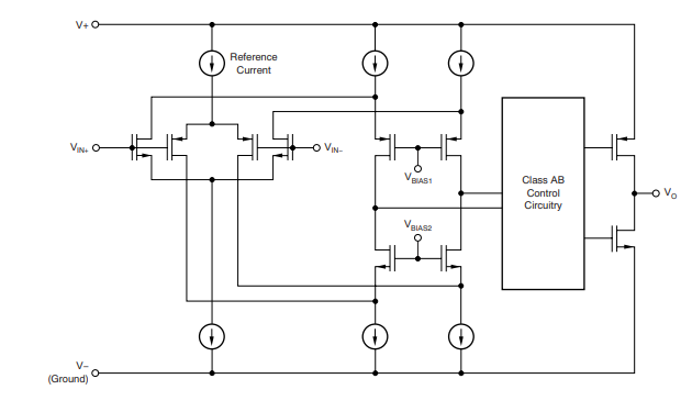
功能方框图
应用范围
• 电池供电仪器:
– 消费类应用、工业应用、医疗应用
– 笔记本电脑、便携式媒体播放器
• 传感器信号调节
• 条形码扫描器
• 有源滤波器
• 音频
龙腾半导体SGT MOSFET LSGT085R018在智慧农业无