时间:2025-04-27 11:06
人气:
作者:admin
THS4541-Q1 是一款低功耗、电压反馈、完全差分放大器 (FDA),输入共模范围小于负电源轨和轨到轨输出。其设计用于低功耗数据采集系统,其中高密度对于高性能 ADC 或 DAC 接口设计至关重要。
数据手册:*附件:THS4541-Q1 汽车类高速差分、IO放大器技术手册.pdf
THS4541-Q1 提供了连接直流耦合地居中源信号所需的负轨输入。此负电源轨输入搭配轨到轨输出,只需使用一个 2.7V 至 5.4V 的电源,即可轻松将单端接地基准双极信号源与各种逐次逼近寄存器 (SAR)、Δ-Σ 或流水线 ADC 相连接。
THS4541-Q1 在 –40°C 至 +125°C 的额定宽温度范围内运行,并且采用具有或不具有可湿性侧面的 16 引脚 VQFN 封装。具有可湿性侧面的封装可简化组装后目视检查,器件型号为 THS4541W-Q1。
特性
• 符合面向汽车应用的 AEC-Q100 标准:
– 温度等级 1:–40°C 至 +125°C,TA
• 带宽:500MHz (G = 2V/V)
• 增益带宽积:850MHz
• 压摆率:1500V/µs
• HD2:10MHz 时为 –95dBc(2VPP,RL = 500Ω)
• HD3:10MHz 时为 –90dBc(2VPP,RL = 500Ω)
• 输入电压噪声: 2.2nV/√Hz (f > 100kHz)
• 低温漂:±0.5µV/°C(典型值)
• 负电源轨输入 (NRI)
• 轨到轨输出 (RRO)
• 电源:
– 单电源电压范围:2.7V 至 5.4V
– 双电源电压范围:±1.35V 至 ±2.7V
– 静态电流:10.1mA(5V 电源)
• 断电能力:2µA(典型值)
引脚功能和配置
典型特性
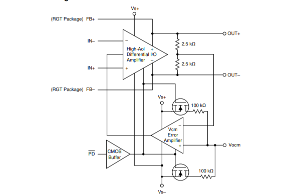
功能方框图
应用
• 机械扫描激光雷达
• 固态激光雷达
• 热成像摄像头
• 微测热辐射计摄像头
• 飞行时间 (ToF) 摄像头
龙腾半导体SGT MOSFET LSGT085R018在智慧农业无