时间:2025-04-29 10:52
人气:
作者:admin
概述
MAX2750AUA是完整的压控振荡器(VCO),设计用于2370MHz至2470MHz频率范围。该IC在微小的8引脚µMAX®封装内包含了完全集成的振荡器和输出缓冲器。
谐振回路的电感和变容二极管组件都集成在片上,可极大的简化芯片应用。所需的外部器件仅为一些电源旁路电容。IC设计为直接连接至VCO调谐电压输入和VCO缓冲输出。调谐电压输入范围为+0.4V至+2.4V,振荡器频率调谐范围在工厂经过调整以保证其范围。输出信号通过放大级缓冲(内部匹配至50Ω),以提供较高输出功率并将器件与负载阻抗变化相隔离。
MAX2750AUA工作于+2.7V至+5.5V电源电压范围。内部稳压的振荡器电源电压省去了VCO的外部LDO稳压器。IC还提供数字控制的关断模式,允许进行复杂的供电管理。在关断状态,电源电流减小至低于2µA。
数据表:*附件:MAX2750AUA 2.4GHz单芯片压控振荡器技术手册.pdf
MAX2750AUA EDA模型下载链接:
https://www.elecfans.com/p/e334055960
应用
特性
典型操作电路
典型操作特性
引脚描述
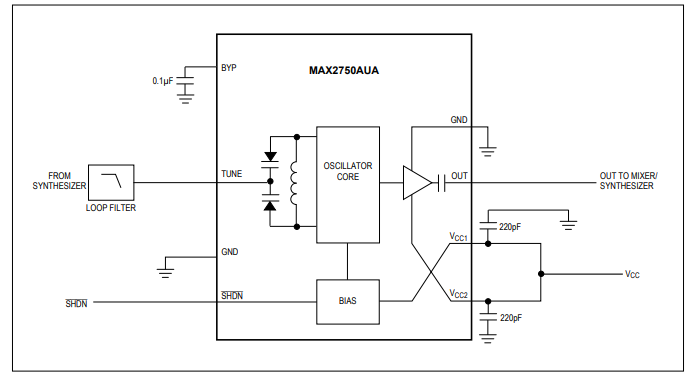
应用电路
详细说明
振荡器
MAX2750AUA压控振荡器(VCO)采用LC振荡器拓扑结构,将所有关键组件集成在芯片上。这种全单片式方法提供了一个极其易于使用的VCO,相当于一个VCO模块。频率由连接到变容二极管(内部连接到变容二极管)的调谐引脚的电压控制。VCO核心采用差分拓扑结构,以提供稳定的频率与电源电压关系,并提高对负载变化的抗扰度。此外,在振荡器核心之后有一个缓冲放大器,用于提供额外的隔离,以防止负载变化,并提高输出功率。
输出缓冲器
来自核心的振荡器信号驱动一个输出缓冲放大器。该放大器内部匹配至50Ω,包括一个片上隔直电容。无需任何外部组件。输出放大器有自己的VCC和GND引脚,以尽量减少负载牵引效应。该放大器将振荡器信号提升到适合驱动大多数射频混频器的电平。
布局问题
对于高频信号,始终使用受控阻抗线(微带线、共面波导等)。始终将去耦电容尽可能靠近VCC引脚放置;对于较长的VCC线路,可能需要在离器件更远的位置添加额外的去耦电容。始终提供一条低电感接地路径,并使接地过孔尽可能靠近器件。不建议在接地焊盘上使用散热连接盘。
引脚配置

应用信息
调谐输入
调谐输入通常连接到锁相环(PLL)环路滤波器的输出。环路滤波器提供一个适当的低阻抗源。输入可能包含一个额外的RC滤波器级,以减少高频噪声和杂散信号。调谐输入上的任何多余噪声会直接转换为频率调制(FM)噪声,这会降低振荡器的相位噪声性能。因此,在测试期间尽量减少调谐输入上引入的噪声很重要。可能需要一个简单的RC滤波器与调谐线上的电压源一起使用,以滤除噪声。
龙腾半导体SGT MOSFET LSGT085R018在智慧农业无