时间:2025-04-29 13:55
人气:
作者:admin
OPA355-Q1 器件是一款高速电压反馈 CMOS 运算放大器,专为需要宽带宽的 应用 而设计。OPA355-Q1 器件单位增益稳定并且可驱动大输出电流。此外,OPA355-Q1 器件具有一个数字关断(使能)功能。这个特性在空闲期间提供节电功能,并将输出置于高阻抗状态,以支持输出复用。差分增益为 0.02%,而差分相位为 0.05°。每通道的静态电流为 8.3mA。
数据手册:*附件:OPA355-Q1 汽车2.5V;200MHz GBW;具有关断状态的CMOS单路运算放大器技术手册.pdf
OPA355-Q1 针对低至 2.5V (±1.25V) 和高达 5.5V (±2.75V) 的单电源或双电源供电运行进行了优化。针对 OPA355-Q1 器件的共模输入范围扩展至低于接地电压 100mV 以下和高达 V+ 以上 1.5V。电源轨的输出摆幅在 100mV 以内,从而支持宽动态范围。
特性
• 符合汽车类应用的 要求
• 具有符合 AEC-Q100 标准的下列特性
– 器件温度 1 级:-40℃ 至 +125℃ 的环境运行温
度范围
– 器件 HBM ESD 分类等级 2
– 器件 CDM ESD 分类等级 C4B
• 单位增益带宽:450MHz
• 宽带宽:200MHz GBW
• 高转换率:360V/μs
• 低噪声:5.8 nV/√Hz
• 出色的视频性能:
– 差分增益:0.02%
– 差分相位:0.05° (0.1dB)
– 增益平坦度:75MHz
• 输入范围包括接地
• 轨至轨输出(在 100mV 以内)
• 低输入偏置电流:3pA
• 低关断电流:3.4μA
• 启用和禁用时间:100ns 和 30ns
• 热关断
• 单电源工作电压范围:2.5V 至 5.5V
• MicroSIZE 封装
引脚功能和配置
典型特性
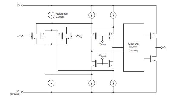
功能方框图
应用
• 汽车
• 有源滤波器
• 高速积分器
• 模数转换器 (ADC) 输入缓冲器
• 数模转换器 (DAC) 输出放大器
龙腾半导体SGT MOSFET LSGT085R018在智慧农业无