时间:2025-04-18 11:10
人气:
作者:admin
INA317 是一款具备出色精度的低功耗精密仪表放大器。INA317 采用 3 种多功能运算放大器设计,尺寸小巧,功耗较低,适用于各种便携式 应用。
数据手册:*附件:INA317 微功耗、零漂移、精密RRO仪表放大器技术手册.pdf
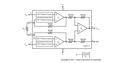
单个外部电阻器可根据行业标准增益等式 G = 1 + (100 kΩ / R G ) 的定义,设置 1 至 1000 范围内的任意增益。
该仪表放大器提供低失调电压(75µV,G ≥ 100)、出色的失调电压漂移
(0.3 µV/°C,G ≥ 100)和高共模抑制(G ≥ 10 时为 100dB)。INA317 采用低至 1.8V (±0.9V) 电压和 50µA 静态电流的电源供电,因而该器件适用于电池供电系统。INA317 器件采用自动校准技术确保广泛工业温度范围内的精度,可提供可扩展到直流的低噪声密度 (50nV/√Hz)。
INA317 采用 8 引脚 VSSOP 表面贴装式封装,额定温度范围为 TA = –40°C 至 +125°C。
特性
• 低失调电压:75µV(最大值),G ≥ 100
• 低温漂:0.3µV/°C,G ≥ 100
• 低噪声:50nV/√Hz,G ≥ 100
• 高共模抑制比 (CMRR):100dB(最小值),G ≥
10
• 低输入偏置电流:200pA(最大值)
• 电源范围:1.8V 至 5.5V
• 输入电压:(V–) 0.1V 至 (V+) –0.1V
• 电压范围:(V–) 0.05V 至 (V+) –0.05V
• 低静态电流:50µA
• 工作温度范围:-40°C 至 +125°C
• 已过滤射频干扰 (RFI) 的输入
• 8 引脚 VSSOP 封装
引脚功能和配置
典型特性
功能方框图
应用
• 桥式放大器
• 心电图 (ECG) 放大器
• 压力传感器
• 医疗仪表
• 便携式仪表
• 衡器
• 热电偶放大器
• 电阻式温度检测器 (RTD) 传感器放大器
• 数据采集
龙腾半导体SGT MOSFET LSGT085R018在智慧农业无