时间:2025-04-20 14:02
人气:
作者:admin
INA828 是一款高精度仪表放大器,此放大器提供低功耗并且可在极宽的单电源或双电源范围内工作。可通过单个外部电阻器在 1 到 1000 范围内设置增益。由于采用新的超 β 输入晶体管(这些晶体管可提供极低的输入失调电压、失调电压漂移、输入偏置电流以及输入电压和电流噪声),该器件可提供出色的精度。附加电路可以为输入提供高达 ±40V 的过压保护。
数据手册:*附件:INA828 50µV失调电压、7nV√Hz噪声、低功耗、精密仪表放大器技术手册.pdf
INA828 经过优化,可提供出色的共模抑制比。当 G = 1 时,整个输入共模范围内共模抑制比超过 90dB。该器件非常适用于通过 5V 单电源和高达 ±18V 的双电源供电的低电压运行。最后,INA828 采用 8 引脚 SOIC 封装,额定温度范围为 –40°C 至 +125°C。
特性
• 精密仪表放大器演变:
– 第二代:INA828
– 第一代:INA128
• 低失调电压:最大值为 50µV
• 增益漂移:5ppm/°C (G = 1),50ppm/°C (G > 1)
• 噪声:7nV/√Hz
• 带宽:2MHz (G = 1)、260kHz (G = 100)
• 与 1nF 电容负载一起工作时保持稳定
• 输入保护电压高达 ±40V
• 共模抑制:
– 最小值为 110dB (G = 10)
• 电源抑制:最小值为 100dB (G = 1)
• 电源电流:最大值为 650 µA
• 电源范围:
– 单电源:4.5V 至 36V
– 双电源:±2.25V 至 ±18V
• 额定温度范围:
–40°C 至 +125°C
• 封装:8 引脚 SOIC
引脚功能和配置
典型特性
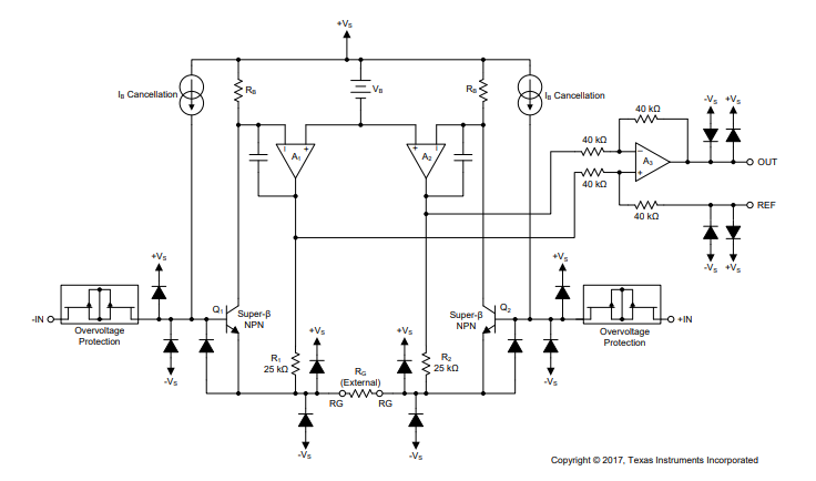
功能方框图
应用
• 工业过程控制
• 断路器
• 电池检测仪
• 心电图 (ECG) 放大器
• 电力自动化
• 医疗仪表
• 便携式仪表
龙腾半导体SGT MOSFET LSGT085R018在智慧农业无