时间:2025-04-20 16:51
人气:
作者:admin
TSV91x 系列单通道、双通道和四通道运算放大器专为通用 应用。此系列器件具有轨至轨输入和输出 (RRIO) 摆幅、宽带宽 (8MHz) 和低失调电压(0.3mV 典型值)等特性,专为需要在速度与功耗之间实现良好平衡的各种 应用 而设计。该运算放大器单位增益稳定,具有极低输入偏置电流,这些特性使其适用于具有高源阻抗的 应用 。该系列器件还具有低输入偏置电流,适用于传感器接口、电池供电和便携式 应用以及有源滤波。
数据手册:*附件:TSV912 双路、5.5V、8MHz、RRIO运算放大器技术手册.pdf
TSV91x 采用稳健耐用的设计,方便电路设计人员使用。特性 包括具有单位增益稳定的集成 RFI-EMI 抑制滤波器,在过驱条件下不会出现反相,以及具有高静电放电 (ESD) 保护(4kV HBM)。
特性
• 轨至轨输入和输出
• 低噪声:1kHz 时为 18nV/√Hz
• 低功耗:550µA(典型值)
• 高增益带宽:8MHz
• 工作电源电压范围:2.5V 至 5.5V
• 低输入偏置电流:1pA(典型值)
• 低输入失调电压:1.9mV(最大值)
• 低偏移电压漂移:±0.5µV/°C(典型值)
• ESD 内部保护:±4kV 人体模型 (HBM)
• 扩展温度范围:–40°C 至 +125°C
引脚功能和配置
典型特性
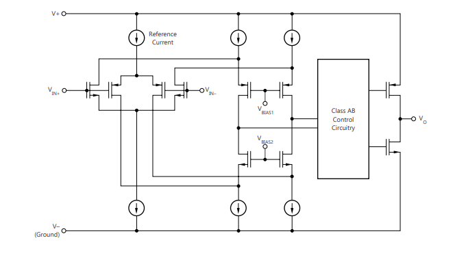
功能方框图
应用
• 电池供电类 应用
• 电机控制
• 电源模块
• HVAC:采暖、通风和空调
• 洗衣机
• 冰箱
• 医疗仪器
• 有源滤波器
• 传感器信号调节
• 音频接收器
• 车用信息娱乐
龙腾半导体SGT MOSFET LSGT085R018在智慧农业无