时间:2025-04-11 09:17
人气:
作者:admin
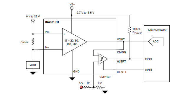
INA381 -Q1 包含 26V 共模电流感应放大器和高速比较器。该器件通过测量分流电阻器两侧的电压并将该电压与用户定义的阈限值(通过比较器基准引脚进行设置)作比较来检测过流情况。该电流分流监控器可在独立于电源电压的 –0.2V 至 26V 共模电压范围内测量差动电压信号。
数据手册:*附件:INA381-Q1 具有集成过流比较器的、AEC-Q100、26V、350kHz电流检测放大器技术手册.pdf
开漏极警报输出可配置为在两种模式下运行:透明或锁存。在透明模式下,输出状态与输入状态保持一致。在锁存模式下,警报输出仅在锁存复位时清除。独立比较器大信号警报响应时间小于 2µs,能够快速检测过流事件。由 INA381 -Q1 提供的总系统过电流保护响应时间小于 10µs。
该器件由 2.7V 至 5.5V 单电源供电,消耗的最大电源电流为 350µA。该器件具有 –40°C 至 +125°C 的工作温度范围,并采用 10 引脚 VSSOP 封装。
特性
• 符合汽车应用标准
• 具有符合 AEC-Q100 标准的下列特性:
– 器件温度等级 1:–40°C 至 +125°C 环境工作
温度范围
• 提供功能安全
– 可帮助进行功能安全系统设计的文档
• 共模输入范围:–0.2V 至 +26V
• 高精度放大器:
– TA = 25°C 时的失调电压
• VCM = 12V 时为 500µV(最大值)
• VCM = 0V 时为 150µV(最大值)
– 失调电压漂移:1µV/°C(最大值)
– 增益误差:25°C 时为 1%(最大值)
– 增益误差漂移:20ppm/°C(最大值)
• 可用放大器增益:
– INA381A1-Q1:20V/V
– INA381A2-Q1:50V/V
– INA381A3-Q1:100V/V
– INA381A4-Q1:200V/V
• 开漏比较器:
– 迟滞:50mV
– 传播延迟:400ns(典型值)
– 通过外部基准电压设置警报阈值
– 支持透明和锁存模式
• 封装:VSSOP-10
引脚功能和配置
典型特性
功能方框图
典型应用
应用
• ADAS 域控制器
• 车身控制模块 (BCM)
• 车窗模块
• 天窗电机模块
• 座椅位置和折叠模块
• 车内加热器模块
• 远程信息处理控制单元
• 数字驾驶舱处理单元
• 汽车音响主机
龙腾半导体SGT MOSFET LSGT085R018在智慧农业无