时间:2025-04-14 14:39
人气:
作者:admin
TLV2186 是一款低功耗、24V、轨至轨输入和输出的零漂移运算放大器。TLV2186 具有 仅 10µV 的典型失调电压和 0.1µV/°C 的典型失调电压温漂。该器件非常适合精密仪表、信号测量和有源滤波 应用。
数据手册:*附件:TLV2186 低功耗、轨到轨输入和输出、24V、零温漂运算放大器技术手册.pdf
TLV2186 具有低静态电流消耗 (90µA),非常适合功率敏感型 应用,如电池供电和便携式系统。
此外,高共模架构以及低失调电压可实现正电源轨的高侧电流分流监控。该器件还在运输、装卸和组装期间提供强大的 ESD 保护。
此器件的额定工作温度范围为 –40°C 至 +125°C。
特性
• 高精度:
– 温漂:0.1μV/°C
– 低失调电压:10μV
• 低静态电流:90µA
• 出色的动态性能:
– 增益带宽:750kHz
– 压摆率:0.35V/µs
• 强大设计:
– RFI/EMI 滤波输入
• 轨至轨输入/输出
• 电源电压范围:4.5V 至 24V
引脚功能和配置
典型特性
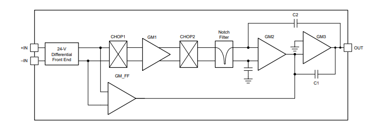
功能方框图
应用
• 精密高侧电流检测
• 桥式放大器
• 应变仪
• 温度测量
• 电阻式温度检测器
• 称重计
• 测热仪表
• 电源
龙腾半导体SGT MOSFET LSGT085R018在智慧农业无