时间:2025-04-15 10:29
人气:
作者:admin
TLV910x 系列(TLV9101、TLV9102 和 TLV9104)是 16V 通用运算放大器系列。该系列具有出色的直流精度和交流性能,包括轨到轨输入/输出、低失调电压(±300µV,典型值)、低温漂(±0.6µV/°C,典型值)和 1.1MHz 带宽。
数据手册:*附件:TLV9102 双路、16V、1.1MHz、低功耗运算放大器技术手册.pdf
TLV910x 具有宽差分和共模输入电压范围、高输出电流(±80mA,典型值)、高压摆率(4.5V/µs,典型值)、低功耗运行(115µA,典型值)和关断功能,因而是一款稳定的低功耗、高性能运算放大器,适用于各种工业应用。
TLV910x 系列运算放大器采用微型尺寸封装以及标准封装,额定工作温度范围为 -40°C 至 125°C。
特性
• 轨至轨输入和输出
• 高带宽:1.1MHz GBW
• 低静态电流:每个放大器 120µA
• 低失调电压:±300µV
• 低失调电压漂移:±0.6µV/°C
• 低噪声:10 kHz 时为 28nV/√Hz
• 高共模抑制:110dB
• 低偏置电流:±10pA
• 高压摆率:4.5V/µs
• 宽电源电压:±1.35V 至 ±8V,2.7V 至 16V
• 强大的 EMIRR 性能:1.8GHz 时为 77dB
引脚功能和配置
典型特性
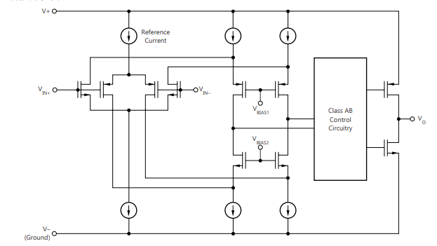
功能方框图
应用
• 光学模块
• 便携式测试和测量
• 宏远程无线电单元 (RRU)
• 基带单元 (BBU)
• 电器
龙腾半导体SGT MOSFET LSGT085R018在智慧农业无