时间:2025-04-15 18:18
人气:
作者:admin
OPA2356-EP 高速电压反馈 CMOS 运算放大器设计专为视频应用和其他需要宽带宽的 应用 而设计。OPA2356-EP 具有单位增益稳定性,并且可以驱动大输出电流。差分增益为 0.02%,差分相位为 0.05°。静态电流仅为每通道 8.3mA。
数据手册:*附件:OPA2356-EP 增强型产品2.5V、200MHz GBW、CMOS双路运算放大器技术手册.pdf
OPA2356-EP 针对低至 2.5V (±1.25V) 和高达 5.5V (±2.75V) 的单电源或双电源供电运行进行了优化。OPA2356-EP 的共模输入范围的下限可扩展至低于接地电压 100mV,上限可扩展至高于 V+ 电压 1.5V。输出摆幅控制在电源轨的 100mV 以内,支持宽动态范围。
OPA2356-EP 提供两种 VSSOP-8 封装版本。这些版本具有完全独立的电路,可将串扰降到最低并彻底消除相互干扰。OPA2356-EP 的额定扩展工作温度范围为 –55°C 至 125°C。
特性
• 单位增益带宽:450MHz
• 宽带宽:200MHz GBW
• 高压摆率:360V/µs
• 低噪声:5.8nV/√Hz
• 出色的视频性能:
– 差分增益:0.02%
– 差分相位:0.05°
– 0.1dB 增益平坦度:75MHz
• 输入范围包括接地电压
• 轨至轨输出(在 100mV 以内)
• 低输入偏置电流:3pA
• 热关断
• 单电源工作电压范围:2.5V 至 5.5V
• 微型封装
• 支持国防、航天和医疗 应用:
– 受控基线
– 支持军用(–55°C 至 125°C)温度范围
– 延长了产品生命周期
– 延长了产品变更通知
– 产品可追溯性
引脚功能和配置
典型特性
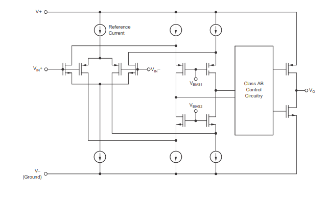
功能方框图
应用
• 视频处理
• 光纤网络,可调激光
• 光电二极管跨阻放大器
• 有源滤波器
• 高速集成器
• 模数转换器 (ADC) 输入缓冲器
• 数模转换器 (DAC) 输出放大器
• 通信
龙腾半导体SGT MOSFET LSGT085R018在智慧农业无