时间:2025-04-16 09:35
人气:
作者:admin
TLVx314-Q1 系列单通道、双通道和四通道运算放大器是新一代低功耗、通用运算放大器的典型代表。该系列器件具有轨到轨输入和输出 (RRIO) 摆幅、低静态电流(5V 时典型值为 150µA)、3MHz 高带宽等特性,非常适用于需要在成本与性能间实现良好平衡的各类电池供电型 应用 。TLVx314-Q1 系列可实现 1pA 低输入偏置电流,是高阻抗传感器的理想选择。
数据手册:*附件:TLV2314-Q1 汽车级、双路、5.5V、3MHz、RRIO运算放大器技术手册.pdf
TLVx314-Q1 器件采用稳健耐用的设计,方便电路设计人员使用。该器件具有单位增益稳定性、支持轨到轨输入和输出 (RRIO)、容性负载高达 300PF,集成 RF 和 EMI 抑制滤波器,在过驱条件下不会出现反相并且具有高静电放电 (ESD) 保护(4kV 人体模型 (HBM))。
此类器件经过优化,适合在 1.8V (±0.9V) 至 5.5V (±2.75V) 的低电压状态下工作并可在 -40°C 至 +125°C 的扩展工业温度范围内额定运行。
TLV314-Q1(单通道)采用 5 引脚 SC70 和小外形尺寸晶体管 (SOT)-23 封装。TLV2314-Q1(双通道版本)采用 8 引脚小外形尺寸集成电路 (SOIC) 封装和超薄小外形尺寸 (VSSOP) 封装。四通道 TLV4314-Q1 采用 14 引脚薄型小外形尺寸 (TSSOP) 封装。
特性
• 符合汽车类应用的 要求
• 具有符合 AEC-Q100 标准的下列结果:
– 器件温度 1 级:-40℃ 至 +125℃ 的环境运行温
度范围
– 器件 HBM ESD 分类等级 3A
– 器件 CDM ESD 分类等级 C6
• 低偏移电压:0.75mV(典型值)
• 低输入偏置电流:1pA(典型值)
• 宽电源电压范围:1.8V 至 5.5V
• 轨到轨输入和输出
• 增益带宽:3MHz
• 低 IQ:每通道 250µA(最大值)
• 低噪声:1kHz 时为 16nV/√Hz
• 内部射频 (RF) 和电磁干扰 (EMI) 滤波器
• 通道数量:
– TLV314-Q1:1
– TLV2314-Q1:2
– TLV4314-Q1:4
• 扩展温度范围:
-40°C 至 +125°C
引脚功能和配置
典型特性
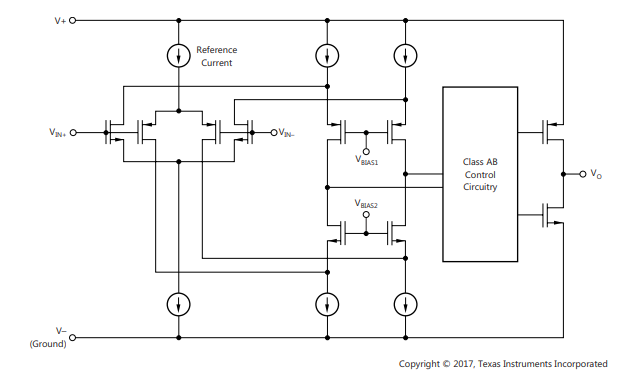
功能方框图
应用
• 低侧感测
• 电池管理系统
• 无源安全性
• 电容式感测
• 燃油泵
龙腾半导体SGT MOSFET LSGT085R018在智慧农业无