时间:2025-04-17 09:43
人气:
作者:admin
TLV900x 系列包括 单通道 (TLV9001)、 双通道 (TLV9002)、 和四通道 (TLV9004) 低电压 (1.8V 至 5.5V)运算放大器,具有轨至轨 输入和输出摆幅能力。这些运算放大器为空间受限、需要低压运行和高容性负载驱动的应用(例如 烟雾探测器、可穿戴电子产品和小型电器)提供了具有成本效益的解决方案。 TLV900x 系列的电容负载驱动器具有 500pF 的电容,而电阻式开环输出阻抗使其能够在更高的电容负载下更轻松地实现稳定。这些运算放大器专为低工作电压 (1.8V 至 5.5V)而设计,性能规格类似于 TLV600x 器件。
数据手册:*附件:TLV9001 单通道、1MHz、轨到轨输入和输出、1.8V至5.5V、运算放大器技术手册.pdf
TLV900x 系列稳健耐用的设计可简化电路设计。这些运算放大器具有单位增益稳定性,集成了 RFI 和 EMI 抑制滤波器,并且在过驱情况下不会出现相位反转。
TLV900x 器件具有关断模式(TLV9001S、TLV9002S 和 TLV9004S),允许放大器切换至典型电流消耗低于 1µA 的待机模式。
针对所有通道型号(单通道、双通道和四通道)提供微型封装(如 SOT-553 和 WSON)以及行业标准封装(如 SOIC、MSOP、SOT-23 和 TSSOP 封装)。
特性
• 可扩展 CMOS 放大器,适用于低成本应用
• 轨至轨输入和输出
• 低输入失调电压:±0.4mV
• 单位带宽增益积:1MHz
• 低宽带噪声:27nV/√Hz
• 低输入偏置电流:5pA
• 低静态电流:60µA/通道
• 单位增益稳定
• 内置 RFI 和 EMI 滤波器
• 可在电源电压低至 1.8V 的情况下运行
• 由于具有电阻式开环输出阻抗,因此可在更高的容
性负载下更轻松地实现稳定
• 工作温度范围:–40°C 至 125°C
引脚功能和配置
典型特性
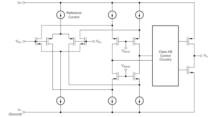
功能方框图
应用
• 传感器信号调节
• 电源模块
• 有源滤波器
• 低侧电流检测
• 烟雾探测器
• 运动检测器
• 可穿戴设备
• 大型和小型家用电器
• EPOS
• 条形码扫描仪
• 个人电子产品
• HVAC:暖通空调
• 电机控制:交流感应
龙腾半导体SGT MOSFET LSGT085R018在智慧农业无